VUE学习笔记
本文章以vue3来记录的,但并非记录vue3所有变化!
1、ES6语法
1.1、let变量声明
- let用于声明变量
- 有局部作用域
- let声明的变量不会提升(只能先定义后使用)
1.2、const变量声明
- const用于声明常量
- const声明的常量也不会提升(只能先定义后使用)
- const声明对象时,该对象不可以更换,但是对象里的内容可以更改
1.3、箭头函数
function myfunction(x){return x*x
}
console.log(myfunction(3))const myFunc =(x)=>{return x * x}
console.log(myFunc(3))const myFunc1 =x=>x*x
console.log(myFunc(3))
- 理解为一般函数去掉function关键字再在参数和函数语句块中间加上=>
- 如果只有一个参数,可以去掉括号(注意没有参数时也要加上()占位)
- 如果只有一条返回语句,可以再去掉return和{ }
- 箭头函数在返回对象时必须在对象外层多加一个()
- this 与普通函数的this不同, 普通函数谁调用这个函数,this就是指向谁 箭头函数没有自己的this,它的this继承于父级, 也就是箭头函数的this指向箭头函数所处对象
1.4、数组新增的高级方法
-
filter()
// 接受一个函数,函数有一个参数,此参数代表循环这个数组时的每个元素 let myArray=[1,2,3,4,5,6,7,8,9];let array1 = myArray.filter(function(n){return n>5; }) console.log(array1) // 6,7,8,9 -
map()
// 接受一个函数,同样的也有一个参数,相当于对数组元素每个都应用这个函数的规则 let array2 = array1.map(function(n){return 2*n; }) console.log(array1) -
reduce()
// 接受两个参数, // 第一个参数为函数,函数有两个参数(s,n),第一个参数代表起始值,第二个参数代表循环数组的每个元素 // 第二个参数指定第一个函数参数的第一个参数的起始值s // s指上一次的返回值 // n每次代表这次循环的数组的值 let sum = 0; sum = array2.reduce(function(s,n){return s+n; },0)console.log(sum)
1.5、字符串新增方法
- String.startswith(string) 判断String是否以string开头 返回true或false
- String.endswith(string) 判断String是否以string结尾
1.6、模板字符串
let name = 'zhangsan';
let age = 10;// 下面两个都得到: zhangsan is 10 years old
let normalStr = name+ ' is ' + age + ' years old';
let templateStr = `${name} is ${age} years old`
1.7、解构
-
数组
let arr = [1,2,3];// 如果要把这个数组的三个值分别给三个变量: {let a = arr[0];let b = arr[1];let c = arr[2]; }// 新增简单方法: {let [a, b, c] = [1, 2 ,3]; } // 或写成: {let [a, b, c] = arr; } -
对象
let person = {name:'zhangsan',age:10,gender:'male' } {let {name, age, gender} = person;console.log(name, age, gender)// 输出 zhangsan 10 male } // 别名 {let {name:Name, age:Age, gender:Gender} = person;console.log(Name, Age, Gender)// 输出 zhangsan 10 male } -
复合赋值
let arr = [{name:'zhangsan', age:10}, [1,2,3], 'hello', 9 ]; {let [a,b,c,d] = arr;console.log(a);console.log(b,c,d); } -
分解赋值
let arr = [{name:'zhangsan', age:10}, [1,2,3], 'hello', 9 ]; {let[{name,age},[a,b,c],d,e] = arr;console.log(name,age); // zhangsan 10console.log(a,b,c); // 1 2 3 console.log(d,e); // hello 9}
1.8、三点拓展运算符
let array1 = [1,2,3];
let array2 = [7,8,9];
let myArray = [...array1, 4, 5, 6, ...array2] ;
console.log(myArray) // 1, 2, 3, 4, 5, 6, 7, 8, 9
function myFunction(a, b, c) {console.log(a,b,c); return a+b+c;
}
let arr = [1,2,3];
console.log(myFunction(...arr));
// 1 2 3
// 6
function myFunction(...arr) { for(let i = 0; i <arr.length; i++) { console.log(arr[i]); } console.log(arr);}myFunction(3,12,45,123);// 3// 12// 45// 123// 3 12 45 123// 由此可见,猜测正确
1
function myFunction(a,b, ...arr){console.log(arr);
}
myFunction(1,2,3,4,5,6,7); // 3 4 5 6 7
// 1 2 被赋值给了a, b, 剩下的生成了数组arr
1.9、模块化编程
1.9.1、module的引入
编写html文件时,通常会引入许多js文件,如下:
<!DOCTYPE html>
<html lang="en">
<head><meta charset="UTF-8"><meta http-equiv="X-UA-Compatible" content="IE=edge"><meta name="viewport" content="width=device-width, initial-scale=1.0"><title>Document</title><script src="./1.js"></script><script src="./2.js"></script>
</head>
<body></body>
</html>
当这些js文件中有重复命名时,便会报错 如1.js和2.js都定义一个变量name
// 1.js
let name = 'zhangsan';
// 2.js
let name = 'lisi';
那么在最开始那样引入三个js文件会导致变量名冲突,报错如下: Uncaught SyntaxError: Identifier 'name' has already been declared 因为这样引入js会导致浏览器不知道解析那个name变量
可以给script标签的type属性赋值为module来解决这个问题
<!DOCTYPE html>
<html lang="en">
<head><meta charset="UTF-8"><meta http-equiv="X-UA-Compatible" content="IE=edge"><meta name="viewport" content="width=device-width, initial-scale=1.0"><title>Document</title><script src="./1.js" type='module'></script><script src="./2.js" type='module'></script><script src="./3.js" type='module'></script>
</head>
<body></body>
</html>
1.9.2、访问不同js文件下相同的变量
// 1.jslet name = 'zhangsan';
function add(a, b){return a+b}export {name, add}; // 注意这里是json的简化写法,相当于 export {name:name};
// 3.jsimport {name, add} from './1.js';
// 注意这里使用了解构赋值,相当于:
// let {name, add} = {name:name, add:add} (这个对象来自./1.js文件的export)// 接下来我们便可以直接使用name与add
console.log(name); // zhangsan
console.log(add(3, 9)); // 1
1.9.3、解决引入后的命名冲突
当从其他文件引入变量后,也可能出现命名重复
// 3.js
import {name} from './1.js';
import {name} from './2.js';
可以采用取别名的方法来解决这个问题
// 3.js
import {name as name1} from './1.js';
import {name as name2} from './2.js';
// 接下来使用name1或者name2即可
同样的你也可以在1.js或者2.js暴露属性时取别名
// 1.jslet name = 'zhangsan';export {name as name1};
// 2.jslet name = 'lisi';export {name as name2};
// 3.js
import {name1} from './1.js';
import {name2} from './2.js';console.log(name1, name2); // zhangsan lisi
1.9.4、定义属性时暴露
// 1.js
export let name = 'zhangsan';
1.9.5、缺少名字的暴露属性
每个js文件只能定义这样的一个export default,
如果出现两个及以上, 那么会报错Uncaught SyntaxError: Identifier '.default' has already been declared
// 1.js
export default function(a){console.log(a)
}
接收时名字不需要{}
// 3.js
import printa from './1.js'
// 这里的printa是自己定义的
1.9.6、接收暴露的所有属性
export * as name from 'url'; // 创建一个对象接收暴露的所有属性
// name.attr;
1.10、Promise
是异步编程的一种解决方案
从语法上说,Promise 是一个对象,从它可以获取异步操作的消息
以前的回调
setTimeout(()=>{console.log(111)setTimeout(()=>{console.log(222)setTimeout(()=>{console.log(333)},1000)},1000)
},1000)
es6的回调
new Promise((resolve, reject) => {console.log(111)resolve(222)// reject(333)
}).then(res => {console.log(res)return 444
}).catch(err => {console.log(err)
}).then(res => {console.log(res)return new Promise((resolve, reject) => {setTimeout(()=>{resolve(555)},1000)})
}).then(res => {console.log(res)
})
2、nodejs
node.js

2.1、npm
npm会跟随nodejs一起安装
- npm -v:查看版本
- npm install :安装模块
- npm install -g:全局安装模块
- npm uninstall :卸载模块
2.2、Package.json
- name:包名
- version:包的版本号
- “5.0.3”表指定版本号
- “~5.0.3”表安装5.0.x的最新版本
- “^5.0.3”表安装5.x.x的最新版本
- description:包的描述
- homepage:包的官网url
- author:作者
- contributors:包的其他贡献者
- dependencies:依赖包列表
- repository:包代码存放位置
- main:程序入口文件
- keywords:关键词
3、webpack

npm install webpack -g
3.1、快速入门
-
创建文件夹
-
npm init -y -
npm i -D webpack webpack-cli -
webpack.config.js
const path = require('path')module.exports = {entry: {entry1: path.resolve(__dirname, './src/index.js'),},output: {path: path.resolve(__dirname, './dist'),filename: 'bundle.js',} } -
index.js
console.log('Interesting!') -
index.html
<!DOCTYPE html> <html lang="en"> <head><meta charset="UTF-8"><title>Title</title> </head> <body> <script type="text/javascript" src="../dist/bundle.js" charset="utf-8"></script> </body> </html> -
package.json
{"name": "demo","version": "1.0.0","description": "","main": "index.js","scripts": {"dev": "webpack --mode development","build": "webpack --mode production","test": "echo \"Error: no test specified\" && exit 1"},"keywords": [],"author": "","license": "ISC","devDependencies": {"webpack": "^5.60.0","webpack-cli": "^4.9.1"} } -
编译
npm run dev
3.2、多入口和多出口
const path = require('path')module.exports = {// 单chuank// entry: ["./src/index1.js",./src/index2.js]// 多chuank,key为chuank名entry: {entry1: path.resolve(__dirname, './src/index1.js'),entry2: path.resolve(__dirname, './src/index2.js')},output: {path: path.resolve(__dirname, './dist'),filename: '[name].js',}
}
3.3、webpack打包html
npm i html-webpack-plugin -D
webpack.config.js
const path = require('path')
const htmlWebpackPlugin = require("html-webpack-plugin")
module.exports = {entry: {entry1: path.resolve(__dirname, './src/index.js'),},output: {path: path.resolve(__dirname, './dist'),filename: 'bundle.js',},plugins: [new htmlWebpackPlugin({template: "./src/index.html",filename: "demo.html",minify: {// 移除空格换行collapseWhitespace: true,// 移除注释removeComments: true}})]
}
webpack.config.js——多个html
const path = require('path')
const htmlWebpackPlugin = require("html-webpack-plugin")
module.exports = {entry: {entry1: path.resolve(__dirname, './src/index.js'),},output: {path: path.resolve(__dirname, './dist'),filename: 'bundle.js',},plugins: [new htmlWebpackPlugin({template: "./src/index.html",filename: "index.html",chunks: ["index","common"],minify: {// 移除空格换行collapseWhitespace: true,// 移除注释removeComments: true}}),new htmlWebpackPlugin({template: "./src/cart.html",filename: "cart.html",chunks: ["cart","common"],minify: {// 移除空格换行collapseWhitespace: true,// 移除注释removeComments: true}})]
}
3.4、webpack打包css
- css-loader:处理@import和url
- style-loader:把样式插到Dom中
npm i css-loader style-loader -D
index.js
require('./index.css')
console.log('Interesting!')
webpack.config.js
const path = require('path')
const htmlWebpackPlugin = require("html-webpack-plugin")
module.exports = {entry: {entry1: path.resolve(__dirname, './src/index.js'),},output: {path: path.resolve(__dirname, './dist'),filename: 'bundle.js',},module: {rules: [{test: /\.css$/,use: ['style-loader','css-loader']}]},plugins: [new htmlWebpackPlugin({template: "./src/index.html",filename: "demo.html",minify: {// 移除空格换行collapseWhitespace: true,// 移除注释removeComments: true}})]
}
3.5、webpack打包less
npm install less less-loader -D
less.less
h1{&:hover{color: blue;}
}
index.js
require('./index.css')
require('./less.less')
console.log('Interesting!')
webpack.config.js
const path = require('path')
const htmlWebpackPlugin = require("html-webpack-plugin")
module.exports = {entry: {entry1: path.resolve(__dirname, './src/index.js'),},output: {path: path.resolve(__dirname, './dist'),filename: 'bundle.js',},module: {rules: [{test: /\.css$/,use: ['style-loader','css-loader']},{test: /\.less$/,use: ['style-loader','css-loader','less-loader']}]},plugins: [new htmlWebpackPlugin({template: "./src/index.html",filename: "demo.html",minify: {// 移除空格换行collapseWhitespace: true,// 移除注释removeComments: true}})]
}
3.6、webpack打包sass
npm install sass-loader node-sass -D
sass.scss
p{text-indent: 2em;
}
index.js
require('./index.css')
require('./less.less')
require('./sass.scss')
console.log('Interesting!')
webpack.config.js
const path = require('path')
const htmlWebpackPlugin = require("html-webpack-plugin")
module.exports = {entry: {entry1: path.resolve(__dirname, './src/index.js'),},output: {path: path.resolve(__dirname, './dist'),filename: 'bundle.js',},module: {rules: [{test: /\.css$/,use: ['style-loader','css-loader']},{test: /\.less$/,use: ['style-loader','css-loader','less-loader']},{test: /\.scss$/,use: ['style-loader','css-loader','sass-loader']}]},plugins: [new htmlWebpackPlugin({template: "./src/index.html",filename: "demo.html",minify: {// 移除空格换行collapseWhitespace: true,// 移除注释removeComments: true}})]
}
3.7、提取css为单独的文件
npm i mini-css-extract-plugin -D
webpack.config.js
const path = require('path')
const htmlWebpackPlugin = require("html-webpack-plugin")
let miniCssExtractPlugin = require("mini-css-extract-plugin");
module.exports = {entry: {entry1: path.resolve(__dirname, './src/index.js'),},output: {path: path.resolve(__dirname, './dist'),filename: 'bundle.js',},module: {rules: [{test: /\.css$/,use: [miniCssExtractPlugin.loader,'css-loader']},{test: /\.less$/,use: ['style-loader','css-loader','less-loader']},{test: /\.scss$/,use: ['style-loader','css-loader','sass-loader']}]},plugins: [new htmlWebpackPlugin({template: "./src/index.html",filename: "demo.html",minify: {// 移除空格换行collapseWhitespace: true,// 移除注释removeComments: true}}),new miniCssExtractPlugin()]
}
3.8、css兼容性处理
npm i postcss-loader postcss-preset-env -D
index.css
h1{color: aqua;transform:rotate(-30deg);
}
webpack.config.js
const path = require('path')
const htmlWebpackPlugin = require("html-webpack-plugin")
let miniCssExtractPlugin = require("mini-css-extract-plugin");
module.exports = {entry: {entry1: path.resolve(__dirname, './src/index.js'),},output: {path: path.resolve(__dirname, './dist'),filename: 'bundle.js',},module: {rules: [{test: /\.css$/,use: [miniCssExtractPlugin.loader,'css-loader','postcss-loader']},{test: /\.less$/,use: ['style-loader','css-loader','less-loader']},{test: /\.scss$/,use: ['style-loader','css-loader','sass-loader']}]},plugins: [new htmlWebpackPlugin({template: "./src/index.html",filename: "demo.html",minify: {// 移除空格换行collapseWhitespace: true,// 移除注释removeComments: true}}),new miniCssExtractPlugin()]
}
postcss.config.js
module.exports = {plugins: [require('postcss-preset-env')()]
}
package.json
"browserslist": [">0.8%","last 2 version"
]
3.9、css压缩
npm i optimize-css-assets-webpack-plugin -D
webpack.config.js
const path = require('path')
const htmlWebpackPlugin = require("html-webpack-plugin")
const miniCssExtractPlugin = require("mini-css-extract-plugin");
const optimizeCssAssetsWebpackPlugin = require("optimize-css-assets-webpack-plugin");
module.exports = {entry: {entry1: path.resolve(__dirname, './src/index.js'),},output: {path: path.resolve(__dirname, './dist'),filename: 'bundle.js',},module: {rules: [{test: /\.css$/,use: [miniCssExtractPlugin.loader,'css-loader','postcss-loader']},{test: /\.less$/,use: ['style-loader','css-loader','less-loader']},{test: /\.scss$/,use: ['style-loader','css-loader','sass-loader']}]},plugins: [new htmlWebpackPlugin({template: "./src/index.html",filename: "demo.html",minify: {// 移除空格换行collapseWhitespace: true,// 移除注释removeComments: true}}),new miniCssExtractPlugin(),new optimizeCssAssetsWebpackPlugin()]
}
3.10、图片、字体资源打包
webpack.config.js
const path = require('path')
const htmlWebpackPlugin = require("html-webpack-plugin")
const miniCssExtractPlugin = require("mini-css-extract-plugin");
const optimizeCssAssetsWebpackPlugin = require("optimize-css-assets-webpack-plugin");
module.exports = {entry: {entry1: path.resolve(__dirname, './src/index.js'),},output: {path: path.resolve(__dirname, './dist'),filename: 'bundle.js',},module: {rules: [{test: /\.css$/,use: [miniCssExtractPlugin.loader, 'css-loader', 'postcss-loader']},{test: /\.less$/,use: ['style-loader', 'css-loader', 'less-loader']},{test: /\.scss$/,use: ['style-loader', 'css-loader', 'sass-loader']},{test: /\.(png|jpg|gif)$/,type: 'asset',parser: {dataUrlCondition: {maxSize: 8192}},generator: {filename: 'images/[hash][ext][query]'}},{test:/\.(eot|svg|ttf|woff|woff2)/,type: 'asset',generator: {filename: 'fonts/[hash][ext][query]'}},// 如果html里引入了图片资源要使用html-withimg-loader插件处理{test: /\.html$/,use: ['html-withimg-loader'],}]},plugins: [new htmlWebpackPlugin({template: "./src/index.html",filename: "demo.html",minify: {// 移除空格换行collapseWhitespace: true,// 移除注释removeComments: true}}),new miniCssExtractPlugin(),new optimizeCssAssetsWebpackPlugin()]
}
3.11、热部署devServer
npm i webpack-dev-server -D
webpack.config.js
const path = require('path')
const htmlWebpackPlugin = require("html-webpack-plugin")
const miniCssExtractPlugin = require("mini-css-extract-plugin");
const optimizeCssAssetsWebpackPlugin = require("optimize-css-assets-webpack-plugin");
module.exports = {entry: {entry1: path.resolve(__dirname, './src/index.js'),},output: {path: path.resolve(__dirname, './dist'),filename: 'bundle.js',},module: {rules: [{test: /\.css$/,use: [miniCssExtractPlugin.loader, 'css-loader', 'postcss-loader']},{test: /\.less$/,use: ['style-loader', 'css-loader', 'less-loader']},{test: /\.scss$/,use: ['style-loader', 'css-loader', 'sass-loader']},{test: /\.(png|jpg|gif)$/,type: 'asset',parser: {dataUrlCondition: {maxSize: 8192}},generator: {filename: 'images/[hash][ext][query]'}},{test:/\.(eot|svg|ttf|woff|woff2)/,type: 'asset',generator: {filename: 'fonts/[hash][ext][query]'}},{test: /\.html$/,use: ['html-withimg-loader'],},{test: /\.js$/,exclude: /node_modules/,loader: "eslint-loader",options: {fix: true}}]},plugins: [new htmlWebpackPlugin({template: "./src/index.html",filename: "index.html",minify: {// 移除空格换行collapseWhitespace: true,// 移除注释removeComments: true}}),new miniCssExtractPlugin(),new optimizeCssAssetsWebpackPlugin()],devServer: {open: true,port: 8090},mode: 'development',target: "web"
}
package.json
{"name": "demo","version": "1.0.0","description": "","main": "index.js","scripts": {"dev": "webpack --mode development","build": "webpack --mode production","test": "echo \"Error: no test specified\" && exit 1","start": "webpack-dev-server --open"},"keywords": [],"author": "","license": "ISC","devDependencies": {"webpack": "^5.60.0","webpack-cli": "^4.9.1"}
}
npm start
更改下文件,查看浏览器效果
4、axios
npm i -S axios
npm i -D webpack webpack-cli
4.1、快速入门
@RestController
@CrossOrigin
public class HelloController {@RequestMapping("/")public String hello(){return "hello,vue server!";}@RequestMapping("/name")public String hello(@RequestParam String name){return "hello,"+name;}
}
import axios from "axios";console.log("hello,world!")axios.get("http://localhost:8099/").then(res=>{console.log(res);
})
axios.get("http://localhost:8099/name?name=frost").then(res=>{console.log(res);
})
4.2、处理并发请求
import axios from "axios";console.log("hello,world!")axios.all([axios.get("http://localhost:8099/"),axios.get("http://localhost:8099/name?name=frost")
]).then(res=>{console.log(res);
})
4.3、全局配置
import axios from "axios";console.log("hello,world!")axios.defaults.baseURL = "http://localhost:8099/"
axios.defaults.timeout = 5000axios.get("name?name=frost").then(res=>{console.log(res);
})
4.5、实例封装
import axios from "axios";console.log("hello,world!")const localhost1=axios.create({baseURL: "http://localhost:8099/"
})
const localhost2=axios.create({baseURL: "http://localhost:8199/"
})
localhost1.get("name?name=frost").then(res=>{console.log(res);
})
4.6、拦截器
import axios from "axios";console.log("hello,world!")const localhost1=axios.create({baseURL: "http://localhost:8099/"
})
const localhost2=axios.create({baseURL: "http://localhost:8199/"
})
localhost1.interceptors.request.use(config=>{console.log("请求拦截成功,给请求加点料");return config
},error => {console.log(error);
})
localhost1.interceptors.response.use(config=>{console.log("响应拦截成功,给响应加点料");return config
},error => {console.log(error);
})
localhost1.get("name?name=frost").then(res=>{console.log(res);
})
5、VUE
5.1、vue脚手架
全局安装vue脚手架
npm install -g @vue/cli
创建项目
vue create 项目名
PS D:\ITEM> vue create vueVue CLI v4.5.15
? Please pick a preset: (Use arrow keys)
> standard ([Vue 3] babel, router, vuex, eslint)Default ([Vue 2] babel, eslint)Default (Vue 3) ([Vue 3] babel, eslint)Manually select features
自定义项目配置
PS D:\ITEM> vue create vueVue CLI v4.5.15
? Please pick a preset: Manually select features
? Check the features needed for your project: Choose Vue version, Babel, Router, Vuex, CSS Pre-processors, Linter
? Choose a version of Vue.js that you want to start the project with 3.x
? Use history mode for router? (Requires proper server setup for index fallback in production) Yes
? Pick a CSS pre-processor (PostCSS, Autoprefixer and CSS Modules are supported by default): Sass/SCSS (with dart-sass)
? Pick a linter / formatter config: Airbnb
? Pick additional lint features: Lint and fix on commit
? Where do you prefer placing config for Babel, ESLint, etc.? In dedicated config files
? Save this as a preset for future projects? Yes
? Save preset as: wenley-project� Preset wenley-project saved in C:\Users\xumeng03\.vuerc

5.2、vue.config.js
与webpack配置不一样,精简了许多
详细配置清单
5.3、插值
<template><div class="about"><h1>This is an about page</h1><p>{{ msg }}</p><!--不解析内部内容--><p v-pre>{{ msg }}</p><!--只显示初始化的值,不跟随data变化--><p v-once>{{ msg }}</p><!--不解析html标签,只作为字符串显示--><p v-text="msg"></p><!--解析html标签--><p v-html="msg"></p></div>
</template><script>
export default {data() {return {msg: '<strong>hello world!</strong>',};},
};
</script>

<template><div class="about"><h1 :title="msg">This is an about page</h1><!--<h1 v-bind:title="msg">This is an about page</h1>--><p style="color:red">This is an about page</p><p :style="{'font-size':'12px'}">This is an about page</p><p :style="style">This is an about page</p></div>
</template><script>
export default {data() {return {msg: 'This is an about page',style: {'font-size': '12px',},};},
};
</script>

几乎所有的html属性都可以使用v-bind绑定
5.4、计算属性
<template><div class="about"><h1>This is an about page</h1><p>{{ title }} - {{ slogan }}</p><p>{{ title + '-' + slogan }}</p><p>{{ TheTitle }}</p></div>
</template><script>
export default {data() {return {title: 'This is an about page',slogan: '标语',};},computed: {// 只要依赖值未变化,则不会重新计算TheTitle: {get() {return `${this.title}#${this.slogan}`;},},},
};
</script>

5.5、事件
<template><div class="about"><h1 @click="click">This is an about page</h1><!--<h1 v-on:click="click">This is an about page</h1>--><h1 @click="click1($event)">This is an about page</h1><!--<h1 v-on:click="click1($event)">This is an about page</h1>--></div>
</template><script>
export default {data() {return {title: 'This is an about page',};},methods: {click() {console.log(111);},click1(e) {console.log(e);console.log(111);},},
};
</script>

事件修饰符
- stop:阻止事件冒泡
- prevent:阻止默认事件的发生
- capture:捕获冒泡,即有冒泡发生时,有该修饰符的dom元素会先执行,如果有多个,从外到内依次执行,然后再按自然顺序执行触发的事件
- self:将事件绑定到自身,只有自身才能触发,通常用于避免冒泡事件的影响
- once:设置事件只能触发一次
5.6、条件分支
- v-if:为false不渲染
- v-show:为false仅仅使用css隐藏
<template><div class="about"><h1>This is an about page</h1><p v-if="true">v-if=true</p><p v-if="false">v-if=false</p><p v-else>v-if=false</p><p v-show="true">v-show=true</p><p v-show="false">v-show=false</p></div>
</template><script>
export default {data() {return {title: 'This is an about page',};},
};
</script>

5.7、循环
<template><div class="about"><h1>This is an about page</h1><ul><li v-for="item in list" :key="item">{{ item }}</li></ul><ul><li v-for="(item,index) in list" :key="index">{{ index+' '+item }}</li></ul><ul><li v-for="(value,key) in book" :key="key">{{ key+' '+value }}</li></ul></div>
</template><script>
export default {data() {return {list: ['java', 'c#', 'c', 'nasm', 'vue'],book: {name: 'java web',price: 128,date: '2021-12-31',},};},
};
</script>

5.8、v-model
<template><div class="about"><h1>This is an about page</h1><input type="text" v-model="name"><br><input type="number" v-model.number="age"><br><input type="text" v-model.trim="name"><br><input type="text" v-model.lazy="name"></div>
</template><script>
export default {data() {return {name: 'wenley',age: 5,};},
};
</script>

修饰符
- number 限制用户输入的只能是数字(不是将用户输入的字符串转换成number!会将input里的值用parseFloat()转化!)
- trim 限制用户不能输入空格
- lazy:改变input框中的内容并不会使得数据马上发生变化,此时当输入框失去焦点后触发change事件
5.9、监视
<template><div class="about"><h1>This is an about page</h1><input type="text" v-model="people.name"/>{{ watchName }}<input type="text" v-model="name"/></div>
</template><script>
export default {data() {return {watchName: 'wenley',name: 'wenley',people: {name: 'wenley',},};},watch: {name(newvalue, oldvalue) {console.log(oldvalue);console.log(newvalue);this.watchName = newvalue;},'people.name': {handler(newvalue, oldvalue) {console.log(oldvalue);console.log(newvalue);this.watchName = newvalue;},deep: true,},},
};
</script>

5.10、组件
home.vue
<template><div class="home"><img alt="Vue logo" src="../assets/logo.png"><!-- 组件使用 --><HelloWorld msg="Welcome to Your Vue.js App"/></div>
</template><script>
// 组件引入
// @ is an alias to /src
import HelloWorld from '@/components/HelloWorld.vue';export default {name: 'Home',// 组件注册components: {HelloWorld,},
};
</script>
helloworld.vue
<template><div class="hello"><h1>{{ msg }}</h1><p>For a guide and recipes on how to configure / customize this project,<br>check out the<a href="https://cli.vuejs.org" target="_blank" rel="noopener">vue-cli documentation</a>.</p><h3>Installed CLI Plugins</h3><ul><li><a href="https://github.com/vuejs/vue-cli/tree/dev/packages/%40vue/cli-plugin-babel" target="_blank" rel="noopener">babel</a></li><li><a href="https://github.com/vuejs/vue-cli/tree/dev/packages/%40vue/cli-plugin-router" target="_blank" rel="noopener">router</a></li><li><a href="https://github.com/vuejs/vue-cli/tree/dev/packages/%40vue/cli-plugin-vuex" target="_blank" rel="noopener">vuex</a></li><li><a href="https://github.com/vuejs/vue-cli/tree/dev/packages/%40vue/cli-plugin-eslint" target="_blank" rel="noopener">eslint</a></li></ul><h3>Essential Links</h3><ul><li><a href="https://vuejs.org" target="_blank" rel="noopener">Core Docs</a></li><li><a href="https://forum.vuejs.org" target="_blank" rel="noopener">Forum</a></li><li><a href="https://chat.vuejs.org" target="_blank" rel="noopener">Community Chat</a></li><li><a href="https://twitter.com/vuejs" target="_blank" rel="noopener">Twitter</a></li><li><a href="https://news.vuejs.org" target="_blank" rel="noopener">News</a></li></ul><h3>Ecosystem</h3><ul><li><a href="https://router.vuejs.org" target="_blank" rel="noopener">vue-router</a></li><li><a href="https://vuex.vuejs.org" target="_blank" rel="noopener">vuex</a></li><li><a href="https://github.com/vuejs/vue-devtools#vue-devtools" target="_blank" rel="noopener">vue-devtools</a></li><li><a href="https://vue-loader.vuejs.org" target="_blank" rel="noopener">vue-loader</a></li><li><a href="https://github.com/vuejs/awesome-vue" target="_blank" rel="noopener">awesome-vue</a></li></ul></div>
</template><script>
export default {name: 'HelloWorld',props: {msg: String,},
};
</script><!-- Add "scoped" attribute to limit CSS to this component only -->
<style scoped lang="scss">
h3 {margin: 40px 0 0;
}
ul {list-style-type: none;padding: 0;
}
li {display: inline-block;margin: 0 10px;
}
a {color: #42b983;
}
</style>

5.10.1、组件通信-父传子
home.vue
<template><div class="home"><img alt="Vue logo" src="../assets/logo.png"><!-- 组件使用 --><HelloWorld msg="Welcome to Your Vue.js App"/></div>
</template><script>
// 组件引入
// @ is an alias to /src
import HelloWorld from '@/components/HelloWorld.vue';export default {name: 'Home',// 组件注册components: {HelloWorld,},
};
</script>
helloworld.vue
<template><div class="hello"><h1>{{ msg }}</h1><p>For a guide and recipes on how to configure / customize this project,<br>check out the<a href="https://cli.vuejs.org" target="_blank" rel="noopener">vue-cli documentation</a>.</p><h3>Installed CLI Plugins</h3><ul><li><a href="https://github.com/vuejs/vue-cli/tree/dev/packages/%40vue/cli-plugin-babel" target="_blank" rel="noopener">babel</a></li><li><a href="https://github.com/vuejs/vue-cli/tree/dev/packages/%40vue/cli-plugin-router" target="_blank" rel="noopener">router</a></li><li><a href="https://github.com/vuejs/vue-cli/tree/dev/packages/%40vue/cli-plugin-vuex" target="_blank" rel="noopener">vuex</a></li><li><a href="https://github.com/vuejs/vue-cli/tree/dev/packages/%40vue/cli-plugin-eslint" target="_blank" rel="noopener">eslint</a></li></ul><h3>Essential Links</h3><ul><li><a href="https://vuejs.org" target="_blank" rel="noopener">Core Docs</a></li><li><a href="https://forum.vuejs.org" target="_blank" rel="noopener">Forum</a></li><li><a href="https://chat.vuejs.org" target="_blank" rel="noopener">Community Chat</a></li><li><a href="https://twitter.com/vuejs" target="_blank" rel="noopener">Twitter</a></li><li><a href="https://news.vuejs.org" target="_blank" rel="noopener">News</a></li></ul><h3>Ecosystem</h3><ul><li><a href="https://router.vuejs.org" target="_blank" rel="noopener">vue-router</a></li><li><a href="https://vuex.vuejs.org" target="_blank" rel="noopener">vuex</a></li><li><a href="https://github.com/vuejs/vue-devtools#vue-devtools" target="_blank" rel="noopener">vue-devtools</a></li><li><a href="https://vue-loader.vuejs.org" target="_blank" rel="noopener">vue-loader</a></li><li><a href="https://github.com/vuejs/awesome-vue" target="_blank" rel="noopener">awesome-vue</a></li></ul></div>
</template><script>
export default {name: 'HelloWorld',props: {msg: String,},
};
</script><!-- Add "scoped" attribute to limit CSS to this component only -->
<style scoped lang="scss">
h3 {margin: 40px 0 0;
}
ul {list-style-type: none;padding: 0;
}
li {display: inline-block;margin: 0 10px;
}
a {color: #42b983;
}
</style>

props默认值(缺省值)
props: {demoString: {type: String,//缺省值default: '',//是否必传required:true},demoNumber: {type: Number,default: 0},demoBoolean: {type: Boolean,default: true},demoArray: {type: Array,default: []},demoObject: {type: Object,default: {}},demoFunction: {type: Function,default: function () { }}
}
5.10.2、组件通信-子传父
helloworld.vue
<template><div class="hello"><h1>{{ msg }}</h1><h2>{{ msg1 }}</h2><input type="text" v-model="num" @input="()=>this.$emit('numChange',num)"><p>For a guide and recipes on how to configure / customize this project,<br>check out the<a href="https://cli.vuejs.org" target="_blank" rel="noopener">vue-cli documentation</a>.</p><h3>Installed CLI Plugins</h3><ul><li><a href="https://github.com/vuejs/vue-cli/tree/dev/packages/%40vue/cli-plugin-babel"target="_blank" rel="noopener">babel</a></li><li><a href="https://github.com/vuejs/vue-cli/tree/dev/packages/%40vue/cli-plugin-router"target="_blank" rel="noopener">router</a></li><li><a href="https://github.com/vuejs/vue-cli/tree/dev/packages/%40vue/cli-plugin-vuex"target="_blank" rel="noopener">vuex</a></li><li><a href="https://github.com/vuejs/vue-cli/tree/dev/packages/%40vue/cli-plugin-eslint"target="_blank" rel="noopener">eslint</a></li></ul><h3>Essential Links</h3><ul><li><a href="https://vuejs.org" target="_blank" rel="noopener">Core Docs</a></li><li><a href="https://forum.vuejs.org" target="_blank" rel="noopener">Forum</a></li><li><a href="https://chat.vuejs.org" target="_blank" rel="noopener">Community Chat</a></li><li><a href="https://twitter.com/vuejs" target="_blank" rel="noopener">Twitter</a></li><li><a href="https://news.vuejs.org" target="_blank" rel="noopener">News</a></li></ul><h3>Ecosystem</h3><ul><li><a href="https://router.vuejs.org" target="_blank" rel="noopener">vue-router</a></li><li><a href="https://vuex.vuejs.org" target="_blank" rel="noopener">vuex</a></li><li><a href="https://github.com/vuejs/vue-devtools#vue-devtools" target="_blank"rel="noopener">vue-devtools</a></li><li><a href="https://vue-loader.vuejs.org" target="_blank" rel="noopener">vue-loader</a></li><li><a href="https://github.com/vuejs/awesome-vue" target="_blank"rel="noopener">awesome-vue</a></li></ul></div>
</template><script>
export default {name: 'HelloWorld',props: {msg: String,msg1: {default: ['a', 'b'],},},data() {return {num: 0,};},
};
</script><!-- Add "scoped" attribute to limit CSS to this component only -->
<style scoped lang="scss">
h3 {margin: 40px 0 0;
}ul {list-style-type: none;padding: 0;
}li {display: inline-block;margin: 0 10px;
}a {color: #42b983;
}
</style>
home.vue
<template><div class="home"><img alt="Vue logo" src="../assets/logo.png"><HelloWorld @numChange="numChange" msg="Welcome to Your Vue.js App"/></div><div>111-{{ res }}</div>
</template><script>
// @ is an alias to /src
import HelloWorld from '@/components/HelloWorld.vue';export default {name: 'Home',components: {HelloWorld,},data() {return {res: 0,};},methods: {numChange(num) {console.log(num);// eslint-disable-next-line radixthis.res += parseInt(num);},},
};
</script>

5.10.3、父子组件相互访问
helloworld.vue
<template><div class="hello"><h1>{{ msg }}</h1><h2>{{ msg1 }}</h2><h3>{{ num }}</h3><!--<input type="text" v-model="num" @input="()=>this.$emit('numChange',num)">--><input type="button" value="res++" @click="()=>this.$parent.res++"><input type="button" value="res++" @click="()=>this.$parent.numChange(1)"><br><input type="button" value="log" @click="()=>this.$root.log()"><p>For a guide and recipes on how to configure / customize this project,<br>check out the<a href="https://cli.vuejs.org" target="_blank" rel="noopener">vue-cli documentation</a>.</p><h3>Installed CLI Plugins</h3><ul><li><a href="https://github.com/vuejs/vue-cli/tree/dev/packages/%40vue/cli-plugin-babel"target="_blank" rel="noopener">babel</a></li><li><a href="https://github.com/vuejs/vue-cli/tree/dev/packages/%40vue/cli-plugin-router"target="_blank" rel="noopener">router</a></li><li><a href="https://github.com/vuejs/vue-cli/tree/dev/packages/%40vue/cli-plugin-vuex"target="_blank" rel="noopener">vuex</a></li><li><a href="https://github.com/vuejs/vue-cli/tree/dev/packages/%40vue/cli-plugin-eslint"target="_blank" rel="noopener">eslint</a></li></ul><h3>Essential Links</h3><ul><li><a href="https://vuejs.org" target="_blank" rel="noopener">Core Docs</a></li><li><a href="https://forum.vuejs.org" target="_blank" rel="noopener">Forum</a></li><li><a href="https://chat.vuejs.org" target="_blank" rel="noopener">Community Chat</a></li><li><a href="https://twitter.com/vuejs" target="_blank" rel="noopener">Twitter</a></li><li><a href="https://news.vuejs.org" target="_blank" rel="noopener">News</a></li></ul><h3>Ecosystem</h3><ul><li><a href="https://router.vuejs.org" target="_blank" rel="noopener">vue-router</a></li><li><a href="https://vuex.vuejs.org" target="_blank" rel="noopener">vuex</a></li><li><a href="https://github.com/vuejs/vue-devtools#vue-devtools" target="_blank"rel="noopener">vue-devtools</a></li><li><a href="https://vue-loader.vuejs.org" target="_blank" rel="noopener">vue-loader</a></li><li><a href="https://github.com/vuejs/awesome-vue" target="_blank"rel="noopener">awesome-vue</a></li></ul></div>
</template><script>
export default {name: 'HelloWorld',props: {msg: String,msg1: {default: ['a', 'b'],},},data() {return {num: 0,};},
};
</script><!-- Add "scoped" attribute to limit CSS to this component only -->
<style scoped lang="scss">
h3 {margin: 40px 0 0;
}ul {list-style-type: none;padding: 0;
}li {display: inline-block;margin: 0 10px;
}a {color: #42b983;
}
</style>
home.vue
<template><div class="home"><img alt="Vue logo" src="../assets/logo.png"><HelloWorld ref="helloworld" @numChange="numChange" msg="Welcome to Your Vue.js App"/></div><div>111-{{ res }}</div><input type="button" value="num++" @click="()=>this.$refs.helloworld.num++">
</template><script>
// @ is an alias to /src
import HelloWorld from '@/components/HelloWorld.vue';export default {name: 'Home',components: {HelloWorld,},data() {return {res: 0,};},methods: {numChange(num) {console.log(num);// eslint-disable-next-line radixthis.res += parseInt(num);},},
};
</script>

5.10.4、插槽
TheSlot.vue
<template><div><h3>This is slot test</h3><slot><span>这个插槽好像是空的?</span></slot></div>
</template><script>
export default {name: 'TheSlot',
};
</script><style scoped></style>
About.vue
<template><div class="about"><h1>This is an about page</h1><TheSlot><input type="text"></TheSlot><TheSlot><input type="button" value="button"></TheSlot><TheSlot><a href="https://www.baidu.com/">百度</a></TheSlot><TheSlot></TheSlot></div>
</template><script>
// eslint-disable-next-line import/extensions
import TheSlot from './TheSlot';export default {components: {// eslint-disable-next-line vue/no-unused-componentsTheSlot,},
};
</script>

具名插槽
TheSlot.vue
<template><div><h3>This is slot test</h3><slot name="slot1"><span>slot1好像是空的?</span></slot><br><slot name="slot2"><span>slot2好像是空的?</span></slot><br><slot><span>slot3好像是空的?</span></slot></div>
</template><script>
export default {name: 'TheSlot',
};
</script><style scoped></style>
About.vue
<template><div class="about"><h1>This is an about page</h1><TheSlot><template v-slot:slot1><input type="text"></template><template v-slot:slot2><input type="button" value="button"></template></TheSlot><TheSlot><template v-slot:slot1><input type="text"></template></TheSlot><TheSlot><a href="https://www.baidu.com/">百度</a><!--<template v-slot:default>--><!-- <input type="text">--><!--</template>--></TheSlot></div>
</template><script>
// eslint-disable-next-line import/extensions
import TheSlot from './TheSlot';export default {components: {// eslint-disable-next-line vue/no-unused-componentsTheSlot,},
};
</script>

插槽数据
TheSlot.vue
<template><div><h3>This is slot test</h3><slot name="slot1"><span>slot1好像是空的?</span></slot><br><slot name="slot2"><span>slot2好像是空的?</span></slot><br><slot :user="user"><span>slot3好像是空的?</span></slot></div>
</template><script>
export default {name: 'TheSlot',data() {return {user: {name: 'slot',},};},
};
</script><style scoped></style>
About.vue
<template><div class="about"><h1>This is an about page</h1><TheSlot><template v-slot:slot1><input type="text"></template><template v-slot:slot2><input type="button" value="button"></template><template v-slot:default="children"><span>{{children.user.name}}</span></template></TheSlot></div>
</template><script>
// eslint-disable-next-line import/extensions
import TheSlot from './TheSlot';export default {components: {// eslint-disable-next-line vue/no-unused-componentsTheSlot,},data() {return {user: {name: 'about',},};},
};
</script>

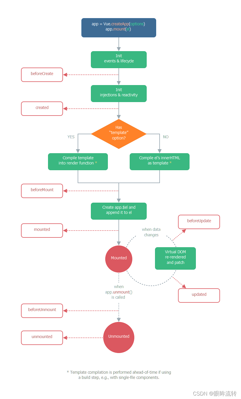
5.11、生命周期

官方描述:https://v3.cn.vuejs.org/api/options-lifecycle-hooks.html#beforecreate
- beforeCreate:
- created:
- beforeMount:
- mounted:
- beforeUpdate:
- updated:
- beforeUnmount:
- unmounted:
- activated:keep-alive组件激活时触发
- deaactivated:keep-alive组件停用时触发
延迟处理
缓存标签
TheSlot.vue
<template><div><h3>This is slot test</h3><p>{{ num }}</p><slot name="slot1"><span>slot1好像是空的?</span></slot><br><slot name="slot2"><span>slot2好像是空的?</span></slot><br><slot :user="user"><span>slot3好像是空的?</span></slot></div>
</template><script>
export default {name: 'TheSlot',data() {return {user: {name: 'slot',},num: 0,};},
};
</script><style scoped></style>
About.vue
<template><div class="about"><h1>This is an about page</h1><input type="button" value="num++" @click="()=>this.$refs.slot1.num++"><input type="button" value="slot" @click="()=>this.isShow=!this.isShow"><!--<TheSlot v-if="isShow" ref="slot1">--><!-- <template v-slot:slot1>--><!-- <input type="text">--><!-- </template>--><!-- <template v-slot:slot2>--><!-- <input type="button" value="button">--><!-- </template>--><!-- <template v-slot:default="children">--><!-- <span>{{children.user.name}}</span>--><!-- </template>--><!--</TheSlot>--><keep-alive><TheSlot v-if="isShow" ref="slot1"><template v-slot:slot1><input type="text"></template><template v-slot:slot2><input type="button" value="button"></template><template v-slot:default="children"><span>{{children.user.name}}</span></template></TheSlot></keep-alive></div>
</template><script>
// eslint-disable-next-line import/extensions
import TheSlot from './TheSlot';export default {components: {// eslint-disable-next-line vue/no-unused-componentsTheSlot,},data() {return {user: {name: 'about',},isShow: true,};},
};
</script>

延迟处理
About.vue
<template><div class="about"><h1>This is an about page</h1><input type="button" value="slot" @click="log"><input v-if="isShow" type="text" ref="input"></div>
</template><script>
// eslint-disable-next-line import/extensions
import TheSlot from './TheSlot';export default {components: {// eslint-disable-next-line vue/no-unused-componentsTheSlot,},data() {return {user: {name: 'about',},isShow: true,text: 'this is a text',};},methods: {log() {this.isShow = !this.isShow;if (this.isShow) {this.$refs.input.focus();}},},
};
</script>

<template><div class="about"><h1>This is an about page</h1><input type="button" value="slot" @click="log"><input v-if="isShow" type="text" ref="input"></div>
</template><script>
// eslint-disable-next-line import/extensions
import TheSlot from './TheSlot';export default {components: {// eslint-disable-next-line vue/no-unused-componentsTheSlot,},data() {return {user: {name: 'about',},isShow: true,text: 'this is a text',};},methods: {log() {this.isShow = !this.isShow;// if (this.isShow) {// this.$nextTick(() => {// this.$refs.input.focus();// });// }},},
};
</script>

5.12、axios
npm i -S axios
npm i -S qs
5.12.1、axios二次封装
import axios from 'axios';
import qs from 'qs';const network = axios.create({baseURL: 'http://localhost:8099/',timeout: 5000,
});
network.defaults.headers.post['Content-Type'] = 'application/x-www-form-urlencoded';
// 请求拦截
network.interceptors.request.use((request) => {console.log('请求拦截成功,给请求加点料');// token添加if (request.method === 'get' && request.params) {// eslint-disable-next-line no-param-reassignrequest.url = `${request.url}?${qs.stringify(request.params)}`;// eslint-disable-next-line no-param-reassigndelete request.params;}return request;
}, (error) => {console.log(error);
});// 响应拦截
network.interceptors.response.use((response) => {console.log('响应拦截成功,给响应加点料');return response;
}, (error) => {if (error) {// eslint-disable-next-line default-caseswitch (error.status) {case 400:// 错误请求console.log('错误请求');break;case 401:// 权限验证失败,跳转登录页console.log('权限验证失败,跳转登录页');break;case 403:// 请求被拒绝console.log('拒绝请求');break;case 404:// 页面找不到console.log('页面找不到');break;case 405:// 请求方法不被支持console.log('请求方法不被支持');break;case 500:// 服务器遇到错误console.log('服务器遇到错误');break;case 502:// 网关错误console.log('网关错误');break;case 503:// 服务不可用console.log('服务不可用');break;}} else {// eslint-disable-next-line no-lonely-ifif (!window.navigator.onLine) {// 断网处理console.log('断网处理');} else {console.log('服务器崩溃');}}
});export default {// 导出post请求post(url, data) {return network.post(url, data);},// 导出get请求get(url, data) {return network.get(url, { params: data });},
};
5.12.2、注入vue实例
import { createApp } from 'vue';
import App from './App.vue';
import network from './network/request';
import router from './router';
import store from './store';const app = createApp(App);
// Vue.prototype.$http = network;
app.config.globalProperties.$http = network;
app.use(store).use(router).mount('#app');
5.12.3、使用
this.$http.post('post', {str: 'wenley',str1: '111',}).then((res) => {console.log(res);});
5.13、router
$router代表全局路由
$route代表当前页路由
5.13.1、快速入门
router/index.js
import { createRouter, createWebHistory } from 'vue-router';
import Home from '../views/Home.vue';const routes = [{path: '/',name: 'Home',component: Home,},{path: '/about',name: 'About',component: () => import('../views/About.vue'),},
];const router = createRouter({history: createWebHistory(process.env.BASE_URL),routes,
});export default router;
App.vue
<template><div id="nav"><!--router-link与router-view成对出现--><router-link to="/">Home</router-link>|<router-link to="/about">About</router-link></div><router-view/>
</template><script>export default {
};
</script>


5.13.2、懒加载

直接加载会打成一个chunk,懒加载打成多个chunk
5.13.3、自定义router-link
vue3取消了router-link的tag标签
replace
<router-link to="/about" tag="span" event="dblclick">About Us</router-link>
with
<router-link to="/about" custom v-slot="{ navigate }"><span @click="navigate" @keypress.enter="navigate" role="link">About Us</span>
</router-link>
5.13.4、router.go()与router.go()与router.go()与router.back()
go(-1): 原页面表单中的内容会丢失
- this.$router.go(-1):后退+刷新
- this.$router.go(0):刷新
- this.$router.go(1) :前进
back(): 原页表表单中的内容会保留
- this.$router.back():后退
- this.$router.back(0) 刷新
- this.$router.back(1):前进
5.13.5、$router的使用
<template><div id="nav"><router-link to="/">Home</router-link>|<router-link to="/about">About</router-link>|<router-link to="/about1" custom v-slot="{navigate}"><button @click="navigate">About1</button></router-link>|<button @click="about2">About2</button>|<button @click="$router.go(-1)">Back</button><!--<button @click="$router.back()">Back</button>--></div><router-view/>
</template><script>export default {methods: {about2() {this.$router.push('/about2');},},
};
</script>

5.13.6、命名视图
视图未命名
<template><div id="nav"><router-link to="/">Home</router-link>|<router-link to="/about">About</router-link>|<router-link to="/about1" custom v-slot="{navigate}"><button @click="navigate">About1</button></router-link>|<button @click="about2">About2</button></div><router-view/><router-view/><router-view/>
</template><script>export default {methods: {about2() {this.$router.push('/about2');},},
};
</script>

视图命名
<template><div id="nav"><router-link to="/">Home</router-link>|<router-link to="/about">About</router-link>|<router-link to="/about1" custom v-slot="{navigate}"><button @click="navigate">About1</button></router-link>|<button @click="about2">About2</button></div><router-view/><router-view name="About1" /><router-view name="About2" />
</template><script>export default {methods: {about2() {this.$router.push('/about2');},},
};
1234567891011121314151617181920212223242526
import { createRouter, createWebHistory } from 'vue-router';
import Home from '../views/Home.vue';
// eslint-disable-next-line import/extensions
import About1 from '@/views/About1';
// eslint-disable-next-line import/extensions
import About2 from '@/views/About2';const routes = [{path: '/',name: 'Home',components: {default: Home,About1,About2,},},{path: '/about',name: 'About',component: () => import('../views/About.vue'),},{path: '/about1',name: 'About1',component: () => import('../views/About1.vue'),},{path: '/about2',name: 'About2',component: () => import('../views/About2.vue'),},
];const router = createRouter({history: createWebHistory(process.env.BASE_URL),routes,
});export default router;

5.13.7、路由嵌套
<template><div id="nav"><router-link to="/">Home</router-link>|<router-link to="/about">About</router-link>|<router-link to="/about/a1" custom v-slot="{navigate}"><button @click="navigate">About1</button></router-link>|<button @click="about2">About2</button></div><router-view/>
</template><script>export default {name: 'App',methods: {about2() {this.$router.push('/about/a2');},},
};
</script>
<template><div class="about"><router-link to="/about/a1" custom v-slot="{navigate}"><button @click="navigate">About1</button></router-link>|<button @click="about2">About2</button><h1>This is an about page</h1><router-view/></div>
</template><script>export default {name: 'About',data() {return {};},methods: {about2() {this.$router.push('/about/a2');},},
};
</script>
import { createRouter, createWebHistory } from 'vue-router';
import Home from '../views/Home.vue';
// eslint-disable-next-line import/extensions
import About1 from '@/views/About1';
// eslint-disable-next-line import/extensions
import About2 from '@/views/About2';
// eslint-disable-next-line import/extensions
import About from '@/views/About';const routes = [{path: '/',name: 'Home',component: Home,},{path: '/about',// name: 'About',component: About,children: [{path: 'a1',component: About1,},{path: 'a2',component: About2,},],},
];const router = createRouter({history: createWebHistory(process.env.BASE_URL),routes,
});export default router;

5.13.8、动态路由
params参数传递
<template><div id="nav"><router-link to="/">Home</router-link>|<router-link to="/about/2">About</router-link>|<button @click="click">About</button></div><router-view/>
</template><script>export default {name: 'App',methods: {click() {this.$router.push('/about/3');},},
};
</script>
<template><div class="about"><h1>This is an about page</h1><p>{{$route.path}}</p><p>{{$route.params.id}}</p></div>
</template><script>export default {name: 'About',data() {return {};},
};
</script>
// eslint-disable-next-line import/extensions
import About from '@/views/About';const routes = [{path: '/',name: 'Home',component: Home,},{path: '/about/:id',name: 'About',component: About,},
];const router = createRouter({history: createWebHistory(process.env.BASE_URL),routes,
});export default router;

query参数传递
<template><div id="nav"><router-link to="/">Home</router-link>|<router-link to="/about?name=wenley&age=1">About</router-link>|<button @click="click">About</button></div><router-view/>
</template><script>export default {name: 'App',methods: {click() {this.$router.push({path: '/about',query: {name: 'wenley',age: 2,},});},},
};
</script>
<template><div class="about"><h1>This is an about page</h1><p>{{$route.path}}</p><p>{{$route.query.name}}</p><p>{{$route.query.age}}</p></div>
</template><script>export default {name: 'About',data() {return {};},
};
</script>
import { createRouter, createWebHistory } from 'vue-router';
import Home from '../views/Home.vue';
// eslint-disable-next-line import/extensions
import About1 from '@/views/About1';
// eslint-disable-next-line import/extensions
import About2 from '@/views/About2';
// eslint-disable-next-line import/extensions
import About from '@/views/About';const routes = [{path: '/',name: 'Home',component: Home,},{path: '/about',name: 'About',component: About,},
];const router = createRouter({history: createWebHistory(process.env.BASE_URL),routes,
});export default router;

5.13.9、重定向
import { createRouter, createWebHistory } from 'vue-router';
import Home from '../views/Home.vue';
// eslint-disable-next-line import/extensions
import About from '@/views/About';
// eslint-disable-next-line import/extensions
import About1 from '@/views/About1';const routes = [{path: '/',name: 'Home',component: Home,// redirect: '/about1',// redirect: { name: 'About1' },redirect: {path: '/about',query: {name: 'wenley',age: 4,},},},{path: '/about',name: 'About',component: About,},{path: '/about1',name: 'About1',component: About1,},
];const router = createRouter({history: createWebHistory(process.env.BASE_URL),routes,
});export default router;

5.13.10、别名
import { createRouter, createWebHistory } from 'vue-router';
import Home from '../views/Home.vue';
// eslint-disable-next-line import/extensions
import About from '@/views/About';
// eslint-disable-next-line import/extensions
import About1 from '@/views/About1';const routes = [{path: '/',name: 'Home',component: Home,// alias: '/home',alias: ['/home', '/h'],},{path: '/about',name: 'About',component: About,},{path: '/about1',name: 'About1',component: About1,},
];const router = createRouter({history: createWebHistory(process.env.BASE_URL),routes,
});export default router;

5.13.11、导航守卫
待补
5.14、Vuex
Vuex 是一个专为 Vue.js 应用程序开发的状态管理模式。它采用集中式存储管理应用的所有组件的状态,并以相应的规则保证状态以一种可预测的方式发生变化。
5.14.1、快速入门
import { createStore } from 'vuex';export default createStore({state: {num: 0,},mutations: {},actions: {},modules: {},
});
<template><div class="about"><h1>This is an about page</h1><div @click="()=>this.$store.state.num++">{{ $store.state.num }}</div></div>
</template><script>export default {name: 'About',data() {return {};},methods: {},
};
</script>

5.14.2、mutations的使用

mutations基本使用
import { createStore } from 'vuex';export default createStore({state: {num: 0,num1: 0,},mutations: {add(state) {// eslint-disable-next-line no-plusplusstate.num1 += 2;},},actions: {},modules: {},
});
12345678910111213141516
<template><div class="about"><h1>This is an about page</h1><div @click="()=>this.$store.state.num++">{{ $store.state.num }}</div><div @click="()=>this.$store.commit('add')">{{ $store.state.num1 }}</div></div>
</template><script>export default {name: 'About',data() {return {};},methods: {},
};
</script>

mutations传参(单参数)
import { createStore } from 'vuex';export default createStore({state: {num: 0,num1: 0,num2: 0,},mutations: {add(state) {// eslint-disable-next-line no-plusplusstate.num1 += 2;},add1(state, count) {// eslint-disable-next-line no-plusplusstate.num2 += count;},},actions: {},modules: {},
});
<template><div class="about"><h1>This is an about page</h1><div @click="()=>this.$store.state.num++">{{ $store.state.num }}</div><div @click="()=>this.$store.commit('add')">{{ $store.state.num1 }}</div><div @click="()=>this.$store.commit('add1',Math.random())">{{ $store.state.num2 }}</div></div>
</template><script>export default {name: 'About',data() {return {};},methods: {},
};
</script>

mutations传参(多参数)
import { createStore } from 'vuex';export default createStore({state: {num: 0,num1: 0,num2: 0,num3: 0,},mutations: {add(state) {// eslint-disable-next-line no-plusplusstate.num1 += 2;},add1(state, step) {// eslint-disable-next-line no-plusplusstate.num2 += step;},// add2(state, step, count) {// // eslint-disable-next-line no-plusplus// state.num3 += step * count;// },add2(state, object) {// eslint-disable-next-line no-plusplusstate.num3 += object.step * object.count;},},actions: {},modules: {},
});
<template><div class="about"><h1>This is an about page</h1><div @click="()=>this.$store.state.num++">{{ $store.state.num }}</div><div @click="()=>this.$store.commit('add')">{{ $store.state.num1 }}</div><!--单参数--><div @click="()=>this.$store.commit('add1',Math.random())">{{ $store.state.num2 }}</div><!--多参数--><!--<div @click="()=>this.$store.commit('add2',2,2)">--><!-- {{ $store.state.num3 }}--><!--</div>--><div @click="()=>this.$store.commit('add2',{step: 2,count: 2})">{{ $store.state.num3 }}</div></div>
</template><script>export default {name: 'About',data() {return {};},methods: {},
};
</script>

5.14.3、devTools
devTools

5.14.4、getters
import { createStore } from 'vuex';export default createStore({state: {num: 0,},mutations: {add(state, step) {state.num += step;},},getters: {num2(state) {return state.num * state.num;},},actions: {},modules: {},
});
<template><div class="about"><h1>This is an about page</h1><div @click="()=>this.$store.commit('add',2)">{{ $store.state.num }}</div><div>{{ $store.getters.num2 }}</div></div>
</template><script>export default {name: 'About',data() {return {};},methods: {},
};
</script>

5.14.5、actions
import { createStore } from 'vuex';export default createStore({state: {num: 0,},mutations: {add(state, step) {state.num += step;},},getters: {num2(state) {return state.num * state.num;},},actions: {api(content) {setTimeout(() => {// eslint-disable-next-line no-param-reassign// content.state.num += 5;content.commit('add', 5);}, 5000);},},modules: {},
});
<template><div class="about"><h1>This is an about page</h1><div @click="()=>this.$store.commit('add',2)">{{ $store.state.num }}</div><div>{{ $store.getters.num2 }}</div><div @click="()=>this.$store.dispatch('api')">点击请求API</div></div>
</template><script>export default {name: 'About',data() {return {};},methods: {},
};
</script>

5.14.6、modules
import { createStore } from 'vuex';const moduleA = {state: () => ({ num: 1 }),mutations: {},actions: {},getters: {},
};const moduleB = {state: () => ({ num: 2 }),mutations: {},actions: {},getters: {},
};export default createStore({modules: {a: moduleA,b: moduleB,},
});
<template><div class="about"><h1>This is an about page</h1><div @click="()=>this.$store.commit('add',2)">{{ $store.state.a.num }}</div><div>{{ $store.state.b.num }}</div></div>
</template><script>export default {name: 'About',data() {return {};},methods: {},
};
</script>
