Spring Cloud Stream 在 Spring Cloud 体系内用于构建高度可扩展的基于事件驱动的微服务,其目的是为了简化消息在 Spring Cloud 应用程序中的开发。Spring Cloud Stream (后面以 SCS 代替 Spring Cloud Stream) 本身内容很多,而且它还有很多外部的依赖,想要熟悉 SCS,必须要先了解 Spring Messaging 和 Spring Integration 这两个项目,接下来文章将从以下几点跟大家进行介绍:
- 什么是 Spring Messaging;
- 什么是 Spring Integration;
- 什么是 SCS及其功能;
Spring Messaging
Spring Messaging 是 Spring Framework 中的一个模块,其作用就是统一消息的编程模型。
- 比如消息
Messaging对应的模型就包括一个消息体 Payload 和消息头 Header:

package org.springframework.messaging;
public interface Message<T> {T getPayload();MessageHeaders getHeaders();
}
- 消息通道
MessageChannel用于接收消息,调用send方法可以将消息发送至该消息通道中 :

@FunctionalInterface
public interface MessageChannel {long INDEFINITE_TIMEOUT = -1;default boolean send(Message<?> message) {return send(message, INDEFINITE_TIMEOUT);}boolean send(Message<?> message, long timeout);
}
消息通道里的消息如何被消费呢?
- 由消息通道的子接口可订阅的消息通道
SubscribableChannel实现,被MessageHandler消息处理器所订阅:
public interface SubscribableChannel extends MessageChannel {boolean subscribe(MessageHandler handler);boolean unsubscribe(MessageHandler handler);
}
- 由
MessageHandler真正地消费/处理消息:
@FunctionalInterface
public interface MessageHandler {void handleMessage(Message<?> message) throws MessagingException;
}
Spring Messaging 内部在消息模型的基础上衍生出了其它的一些功能,如:
- 消息接收参数及返回值处理:消息接收参数处理器
HandlerMethodArgumentResolver配合@Header,@Payload等注解使用;消息接收后的返回值处理器HandlerMethodReturnValueHandler配合@SendTo注解使用; - 消息体内容转换器
MessageConverter; - 统一抽象的消息发送模板
AbstractMessageSendingTemplate; - 消息通道拦截器
ChannelInterceptor;
Spring Integration
Spring Integration 提供了 Spring 编程模型的扩展用来支持企业集成模式(Enterprise Integration Patterns),是对 Spring Messaging 的扩展。它提出了不少新的概念,包括消息的路由 MessageRoute、消息的分发 MessageDispatcher、消息的过滤 Filter、消息的转换 Transformer、消息的聚合 Aggregator、消息的分割 Splitter 等等。同时还提供了 MessageChannel 和MessageHandler 的实现,分别包括 DirectChannel、ExecutorChannel、PublishSubscribeChannel 和MessageFilter、ServiceActivatingHandler、MethodInvokingSplitter 等内容。
首先为大家介绍几种消息的处理方式:
- 消息的分割:

- 消息的聚合:

- 消息的过滤:

- 消息的分发:

接下来,我们以一个最简单的例子来尝试一下 Spring Integration:
SubscribableChannel messageChannel = new DirectChannel(); // 1messageChannel.subscribe(msg -> { // 2System.out.println("receive: " + msg.getPayload());
});messageChannel.send(MessageBuilder.withPayload("msg from alibaba").build()); // 3
- 构造一个可订阅的消息通道
messageChannel; - 使用
MessageHandler去消费这个消息通道里的消息; - 发送一条消息到这个消息通道,消息最终被消息通道里的
MessageHandler所消费,最后控制台打印出:receive: msg from alibaba;
DirectChannel 内部有个 UnicastingDispatcher 类型的消息分发器,会分发到对应的消息通道 MessageChannel 中,从名字也可以看出来,UnicastingDispatcher 是个单播的分发器,只能选择一个消息通道。那么如何选择呢? 内部提供了 LoadBalancingStrategy 负载均衡策略,默认只有轮询的实现,可以进行扩展。
我们对上段代码做一点修改,使用多个 MessageHandler 去处理消息:
SubscribableChannel messageChannel = new DirectChannel();messageChannel.subscribe(msg -> {System.out.println("receive1: " + msg.getPayload());
});messageChannel.subscribe(msg -> {System.out.println("receive2: " + msg.getPayload());
});messageChannel.send(MessageBuilder.withPayload("msg from alibaba").build());
messageChannel.send(MessageBuilder.withPayload("msg from alibaba").build());
由于 DirectChannel 内部的消息分发器是 UnicastingDispatcher 单播的方式,并且采用轮询的负载均衡策略,所以这里两次的消费分别对应这两个 MessageHandler。控制台打印出:
receive1: msg from alibaba
receive2: msg from alibaba
既然存在单播的消息分发器 UnicastingDispatcher,必然也会存在广播的消息分发器,那就是 BroadcastingDispatcher,它被 PublishSubscribeChannel 这个消息通道所使用。广播消息分发器会把消息分发给所有的 MessageHandler:
SubscribableChannel messageChannel = new PublishSubscribeChannel();messageChannel.subscribe(msg -> {System.out.println("receive1: " + msg.getPayload());
});messageChannel.subscribe(msg -> {System.out.println("receive2: " + msg.getPayload());
});messageChannel.send(MessageBuilder.withPayload("msg from alibaba").build());
messageChannel.send(MessageBuilder.withPayload("msg from alibaba").build());
发送两个消息,都被所有的 MessageHandler 所消费。控制台打印:
receive1: msg from alibaba
receive2: msg from alibaba
receive1: msg from alibaba
receive2: msg from alibaba
Spring Cloud Stream
SCS与各模块之间的关系是:
- SCS 在 Spring Integration 的基础上进行了封装,提出了
Binder,Binding,@EnableBinding,@StreamListener等概念; - SCS 与 Spring Boot Actuator 整合,提供了
/bindings,/channelsendpoint; - SCS 与 Spring Boot Externalized Configuration 整合,提供了
BindingProperties,BinderProperties等外部化配置类; - SCS 增强了消息发送失败的和消费失败情况下的处理逻辑等功能。
- SCS 是 Spring Integration 的加强,同时与 Spring Boot 体系进行了融合,也是 Spring Cloud Bus 的基础。它屏蔽了底层消息中间件的实现细节,希望以统一的一套 API 来进行消息的发送/消费,底层消息中间件的实现细节由各消息中间件的 Binder 完成。
Binder 是提供与外部消息中间件集成的组件,为构造 Binding提供了 2 个方法,分别是 bindConsumer 和 bindProducer ,它们分别用于构造生产者和消费者。目前官方的实现有 Rabbit Binder 和 Kafka Binder, Spring Cloud Alibaba 内部已经实现了 RocketMQ Binder。

从图中可以看出,Binding 是连接应用程序跟消息中间件的桥梁,用于消息的消费和生产。我们来看一个最简单的使用 RocketMQ Binder 的例子,然后分析一下它的底层处理原理:
- 启动类及消息的发送:
@SpringBootApplication
@EnableBinding({ Source.class, Sink.class }) // 1
public class SendAndReceiveApplication {public static void main(String[] args) {SpringApplication.run(SendAndReceiveApplication.class, args);}@Bean // 2public CustomRunner customRunner() {return new CustomRunner();}public static class CustomRunner implements CommandLineRunner {@Autowiredprivate Source source;@Overridepublic void run(String... args) throws Exception {int count = 5;for (int index = 1; index <= count; index++) {source.output().send(MessageBuilder.withPayload("msg-" + index).build()); // 3}}}
}
- 消息的接收:
@Service
public class StreamListenerReceiveService {@StreamListener(Sink.INPUT) // 4public void receiveByStreamListener1(String receiveMsg) {System.out.println("receiveByStreamListener: " + receiveMsg);}}
这段代码很简单,没有涉及到 RocketMQ 相关的代码,消息的发送和接收都是基于 SCS 体系完成的。如果想切换成 RabbitMQ 或 kafka,只需修改配置文件即可,代码无需修改。
我们分析这段代码的原理:
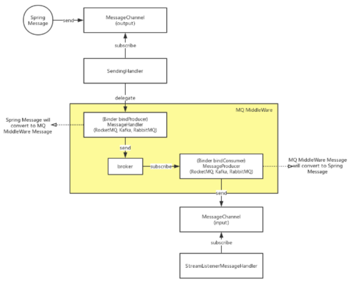
@EnableBinding对应的两个接口属性Source和Sink是 SCS 内部提供的。SCS 内部会基于Source和Sink构造BindableProxyFactory,且对应的 output 和 input 方法返回的 MessageChannel 是DirectChannel。output 和 input 方法修饰的注解对应的 value 是配置文件中 binding 的 name。
public interface Source {String OUTPUT = "output";@Output(Source.OUTPUT)MessageChannel output();
}
public interface Sink {String INPUT = "input";@Input(Sink.INPUT)SubscribableChannel input();
}
配置文件里 bindings 的 name 为 output 和 input,对应 Source 和 Sink 接口的方法上的注解里的 value:
spring.cloud.stream.bindings.output.destination=test-topic
spring.cloud.stream.bindings.output.content-type=text/plain
spring.cloud.stream.rocketmq.bindings.output.producer.group=demo-groupspring.cloud.stream.bindings.input.destination=test-topic
spring.cloud.stream.bindings.input.content-type=text/plain
spring.cloud.stream.bindings.input.group=test-group1
- 构造
CommandLineRunner,程序启动的时候会执行CustomRunner的run方法。 - 调用
Source接口里的 output 方法获取DirectChannel,并发送消息到这个消息通道中。这里跟之前 Spring Integration 章节里的代码一致。
- Source 里的 output 发送消息到
DirectChannel消息通道之后会被AbstractMessageChannelBinder#SendingHandler这个MessageHandler处理,然后它会委托给AbstractMessageChannelBinder#createProducerMessageHandler创建的 MessageHandler 处理(该方法由不同的消息中间件实现); - 不同的消息中间件对应的
AbstractMessageChannelBinder#createProducerMessageHandler方法返回的 MessageHandler 内部会把 Spring Message 转换成对应中间件的 Message 模型并发送到对应中间件的 broker;
- 使用
@StreamListener进行消息的订阅。请注意,注解里的Sink.input对应的值是 "input",会根据配置文件里 binding 对应的 name 为 input 的值进行配置:
- 不同的消息中间件对应的
AbstractMessageChannelBinder#createConsumerEndpoint方法会使用 Consumer 订阅消息,订阅到消息后内部会把中间件对应的 Message 模型转换成 Spring Message; - 消息转换之后会把 Spring Message 发送至 name 为 input 的消息通道中;
@StreamListener对应的StreamListenerMessageHandler订阅了 name 为 input 的消息通道,进行了消息的消费;
这个过程文字描述有点啰嗦,用一张图总结一下(黄色部分涉及到各消息中间件的 Binder 实现以及 MQ 基本的订阅发布功能):

SCS 章节的最后,我们来看一段 SCS 关于消息的处理方式的一段代码:
@StreamListener(value = Sink.INPUT, condition = "headers['index']=='1'")
public void receiveByHeader(Message msg) {System.out.println("receive by headers['index']=='1': " + msg);
}@StreamListener(value = Sink.INPUT, condition = "headers['index']=='9999'")
public void receivePerson(@Payload Person person) {System.out.println("receive Person: " + person);
}@StreamListener(value = Sink.INPUT)
public void receiveAllMsg(String msg) {System.out.println("receive allMsg by StreamListener. content: " + msg);
}@StreamListener(value = Sink.INPUT)
public void receiveHeaderAndMsg(@Header("index") String index, Message msg) {System.out.println("receive by HeaderAndMsg by StreamListener. content: " + msg);
}
有没有发现这段代码跟 Spring MVC Controller 中接收请求的代码很像? 实际上他们的架构都是类似的,Spring MVC 对于 Controller 中参数和返回值的处理类分别是 org.springframework.web.method.support.HandlerMethodArgumentResolver、 org.springframework.web.method.support.HandlerMethodReturnValueHandler。
Spring Messaging 中对于参数和返回值的处理类之前也提到过,分别是 org.springframework.messaging.handler.invocation.HandlerMethodArgumentResolver、org.springframework.messaging.handler.invocation.HandlerMethodReturnValueHandler。
它们的类名一模一样,甚至内部的方法名也一样。
总结

上图是 SCS 体系相关类说明的总结,关于 SCS 以及 RocketMQ Binder 更多相关的示例,可以参考 RocketMQ Binder Demos,包含了消息的聚合、分割、过滤;消息异常处理;消息标签、sql过滤;同步、异步消费等等。
下一篇文章,我们将分析消息总线(Spring Cloud Bus) 在 Spring Cloud 体系中的作用,并逐步展开,分析 Spring Cloud Alibaba 中的 RocketMQ Binder 是如何实现 Spring Cloud Stream 标准的。
原文链接
本文为云栖社区原创内容,未经允许不得转载。