概述
在计算器科学与数学中,一个排序算法(英语:Sorting algorithm)是一种能将一串数据依照特定排序方式进行排列的一种算法。本文将总结几类常用的排序算法,包括冒泡排序、选择排序、插入排序、快速排序和归并排序,分别使用Java代码实现,简要使用图例方式介绍其实现原理。
算法原理及实现
1、冒泡排序
- 原理图

- 理解
通过重复地遍历要排序的列表,比较每对相邻的项目,并在顺序错误的情况下交换它们。
- Java Code
public class BubbleSort {// logic to sort the elementspublic static void bubble_srt(int array[]) {int n = array.length;int k;for (int m = n; m >= 0; m--) {for (int i = 0; i < n - 1; i++) {k = i + 1;if (array[i] > array[k]) {swapNumbers(i, k, array);}}printNumbers(array);}}private static void swapNumbers(int i, int j, int[] array) {int temp;temp = array[i];array[i] = array[j];array[j] = temp;}private static void printNumbers(int[] input) {for (int i = 0; i < input.length; i++) {System.out.print(input[i] + ", ");}System.out.println("\n");}public static void main(String[] args) {int[] input = { 4, 2, 9, 6, 23, 12, 34, 0, 1 };bubble_srt(input);}
}
2、选择排序
- 原理图

- 理解
内部循环查找下一个最小(或最大)值,外部循环将该值放入其适当的位置。
- Java Code
public class SelectionSort {public static int[] doSelectionSort(int[] arr){for (int i = 0; i < arr.length - 1; i++){int index = i;for (int j = i + 1; j < arr.length; j++)if (arr[j] < arr[index]) index = j;int smallerNumber = arr[index]; arr[index] = arr[i];arr[i] = smallerNumber;}return arr;}public static void main(String a[]){int[] arr1 = {10,34,2,56,7,67,88,42};int[] arr2 = doSelectionSort(arr1);for(int i:arr2){System.out.print(i);System.out.print(", ");}}
}
冒泡排序和选择排序的区别
1、冒泡排序是比较相邻位置的两个数,而选择排序是按顺序比较,找最大值或者最小值;2、冒泡排序每一轮比较后,位置不对都需要换位置,选择排序每一轮比较都只需要换一次位置;3、冒泡排序是通过数去找位置,选择排序是给定位置去找数。
3、插入排序
- 原理图

- 理解
每一步将一个待排序的记录,插入到前面已经排好序的有序序列中去,直到插完所有元素为止。
- Java Code
public class InsertionSort {public static void main(String a[]){int[] arr1 = {10,34,2,56,7,67,88,42};int[] arr2 = doInsertionSort(arr1);for(int i:arr2){System.out.print(i);System.out.print(", ");}}public static int[] doInsertionSort(int[] input){int temp;for (int i = 1; i < input.length; i++) {for(int j = i ; j > 0 ; j--){if(input[j] < input[j-1]){temp = input[j];input[j] = input[j-1];input[j-1] = temp;}}}return input;}
}
4、快速排序
- 原理图

- 理解
将原问题分解为若干个规模更小,但结构与原问题相似的子问题,递归地解这些子问题,然后将这些子问题的解组合为原问题的解。
- Java Code
public class QuickSort {private int array[];private int length;public void sort(int[] inputArr) {if (inputArr == null || inputArr.length == 0) {return;}this.array = inputArr;length = inputArr.length;quickSort(0, length - 1);}private void quickSort(int lowerIndex, int higherIndex) {int i = lowerIndex;int j = higherIndex;// calculate pivot number, I am taking pivot as middle index numberint pivot = array[lowerIndex+(higherIndex-lowerIndex)/2];// Divide into two arrayswhile (i <= j) {/*** In each iteration, we will identify a number from left side which * is greater then the pivot value, and also we will identify a number * from right side which is less then the pivot value. Once the search * is done, then we exchange both numbers.*/while (array[i] < pivot) {i++;}while (array[j] > pivot) {j--;}if (i <= j) {exchangeNumbers(i, j);//move index to next position on both sidesi++;j--;}}// call quickSort() method recursivelyif (lowerIndex < j)quickSort(lowerIndex, j);if (i < higherIndex)quickSort(i, higherIndex);}private void exchangeNumbers(int i, int j) {int temp = array[i];array[i] = array[j];array[j] = temp;}public static void main(String a[]){MyQuickSort sorter = new MyQuickSort();int[] input = {24,2,45,20,56,75,2,56,99,53,12};sorter.sort(input);for(int i:input){System.out.print(i);System.out.print(" ");}}
}
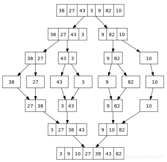
5、归并排序
- 原理图

- 理解
将待排序的数列分成若干个长度为1的子数列,然后将这些数列两两合并;得到若干个长度为2的有序数列,再将这些数列两两合并;得到若干个长度为4的有序数列,再将它们两两合并;直接合并成一个数列为止。
- Java Code
public class MergeSort {private int[] array;private int[] tempMergArr;private int length;public static void main(String a[]){int[] inputArr = {45,23,11,89,77,98,4,28,65,43};MyMergeSort mms = new MyMergeSort();mms.sort(inputArr);for(int i:inputArr){System.out.print(i);System.out.print(" ");}}public void sort(int inputArr[]) {this.array = inputArr;this.length = inputArr.length;this.tempMergArr = new int[length];doMergeSort(0, length - 1);}private void doMergeSort(int lowerIndex, int higherIndex) {if (lowerIndex < higherIndex) {int middle = lowerIndex + (higherIndex - lowerIndex) / 2;// Below step sorts the left side of the arraydoMergeSort(lowerIndex, middle);// Below step sorts the right side of the arraydoMergeSort(middle + 1, higherIndex);// Now merge both sidesmergeParts(lowerIndex, middle, higherIndex);}}private void mergeParts(int lowerIndex, int middle, int higherIndex) {for (int i = lowerIndex; i <= higherIndex; i++) {tempMergArr[i] = array[i];}int i = lowerIndex;int j = middle + 1;int k = lowerIndex;while (i <= middle && j <= higherIndex) {if (tempMergArr[i] <= tempMergArr[j]) {array[k] = tempMergArr[i];i++;} else {array[k] = tempMergArr[j];j++;}k++;}while (i <= middle) {array[k] = tempMergArr[i];k++;i++;}}
}
常见排序算法复杂度

原文链接
本文为云栖社区原创内容,未经允许不得转载。