目录
- 安卓工程构建第一个APP运行
- 安卓的工程目录文件夹介绍
- 安卓APP启动过程
- 安卓布局控件
- 布局的种类
- 布局和页面的关系
- 显示一张美女图
- 显示两个美女
- 常用布局之相对布局
- 基础控件之Button,TextView,EditText,ImageView, padding和margin(内外边框)
- 相对布局综合小演练-智能家居刷卡界面
- 按键美化
- 常用布局之线性布局
- 介绍
- 线性布局orientation、weight、gravity、divider属性
- 安卓按键响应的几种方式
- 在xml中设置按键的onClick绑定的函数
- 自定义类实现按键监听事件的接口
- 匿名内部类实现按键响应
- Activity实现click接口
- 安卓页面跳转
- 为安卓添加多个页面
- 页面跳转方法
- 页面跳转传参
- 安卓线程实现页面若干秒后自动跳转
- Activity(页面)的生命周期
安卓工程构建第一个APP运行
嵌入式学习安卓目的其实是为了掌握简单的安卓APP开发,最重要的目的并不是为了开发APP,而是为了了解APP开发的整个过程,方便为安卓开发工程师提供SDK包,也就是如何在手机APP上实现点灯等控制硬件的一系列操作。





点击Finish,程序构建完毕。
如何启动这个程序?由于自带的模拟器启动较慢,我们先去下载夜神模拟器(或者mumu模拟器,我是用的这个),运行。
eclipse和夜神建立连接之前,需要配置adb的环境变量(因为我们要在Windows的命令行终端使用这个指令):
找到之前我们安装eclipse的路径,找到adb.exe,如下图所示

复制这个路径,打开Windows环境变量配置界面(右击我的电脑,属性,高级系统设置,环境变量)

eclipse和mumu模拟器建立连接命令:
adb connect 127.0.0.1:7555
连接成功:

运行,工程名字上右键,run as android appclication,发现mumu模拟器出现运行界面。


- 构建容易,包名不能包含中文
- 模拟器一般用夜神和mumu,eclipse和夜神建立连接adb connect 127.0.0.1:62001 (127.0.0.1是网络本地地址,也就是连接自己,夜神模拟器的端口号是62001,mumu模拟器端口号是7555)
- 连接失败要重启adb adb kill-server adb start-server
- 运行,工程名字上右键,run as android appclication
安卓的工程目录文件夹介绍

-
src: 存放java代码的,有包,有文件
-
gen: 存放自动生成的文件,关心里面的R.java,保存程序的页面,按键,文本等控件的ID,它是自己生成的

-
Android:4.4: 存放安卓开发的一些库(UI、蓝牙等),供开发者调用

-
asserts: 存放一些资源,配置文件,图片
-
bin: 编译后会生成的一些文件,包括我们关心的apk
-
libs: 依赖库
-
res:
*drawable前缀:存放app程序要用到的一些图片(高分辨率、低分辨率等)

*layout: 存放布局文件的文件夹
一般一个activity(安卓页面)对应一个布局(可以拖拽和编程实现界面布局,复杂界面最好采用编程方式,避免出现界面变形,QT也存在这个问题。)


*values: 存放一些参数,或者自定义控件的文件 -
AndroidMainfirst.xml: APP的配置
*权限:网络访问权限,名片夹访问权限,相机访问权限
*目标机器SDK版本
*APP的名字
*APP的图标
*配置第一个被加载,启动页面
安卓APP启动过程
Laucher(不断检测屏幕触摸)->Androidmanifirst.xml->lauch标签的activity被加载->oncreat被调用->java关联xml布局页面->显示->等待用户触摸等操作
详细参照博文:https://www.jianshu.com/p/4d199e96ec60
安卓布局控件
布局的种类
详见https://blog.csdn.net/wenzhi20102321/article/details/52677595

布局和页面的关系
显示一张美女图
将提前准备好的图片,选中复制,粘贴到下图目录下。添加一行代码,将图片成功添加到APP中。

activity_main.xml
<RelativeLayout xmlns:android="http://schemas.android.com/apk/res/android"xmlns:tools="http://schemas.android.com/tools"android:layout_width="match_parent"android:layout_height="match_parent"android:background="@drawable/bg"tools:context=".MainActivity" ></RelativeLayout>

将别人的安卓工程源码导入到eclipse中的方法:
file->import->选中整个文件夹,如下图所示
打开后相应的代码:
显示两个美女
引入ID、below(指定ID位置下方)的使用方法。
布局关系:

activity_main.xml
<RelativeLayout xmlns:android="http://schemas.android.com/apk/res/android"xmlns:tools="http://schemas.android.com/tools"android:layout_width="match_parent"android:layout_height="match_parent"tools:context=".MainActivity" ><RelativeLayout android:id="@+id/girl1"android:layout_width="match_parent"android:layout_height="400dp"android:background="@drawable/girl1"></RelativeLayout><RelativeLayout android:layout_below="@id/girl1"android:layout_width="match_parent"android:layout_height="400dp"android:background="@drawable/girl2"></RelativeLayout></RelativeLayout>

常用布局之相对布局
RelativeLayout中子控件常用属性:
-
1、相对于父控件,例如:android:layout_alignParentTop=“true”
android:layout_alignParentTop 控件的顶部与父控件的顶部对齐;
android:layout_alignParentBottom 控件的底部与父控件的底部对齐;
android:layout_alignParentLeft 控件的左部与父控件的左部对齐;
android:layout_alignParentRight 控件的右部与父控件的右部对齐; -
2、相对给定Id控件,例如:android:layout_above=“@id/**”
android:layout_above 控件的底部置于给定ID的控件之上;
android:layout_below 控件的底部置于给定ID的控件之下;
android:layout_toLeftOf 控件的右边缘与给定ID的控件左边缘对齐;
android:layout_toRightOf 控件的左边缘与给定ID的控件右边缘对齐;
android:layout_alignBaseline 控件的baseline与给定ID的baseline对齐;
android:layout_alignTop 控件的顶部边缘与给定ID的顶部边缘对齐;
android:layout_alignBottom 控件的底部边缘与给定ID的底部边缘对齐;
android:layout_alignLeft 控件的左边缘与给定ID的左边缘对齐;
android:layout_alignRight 控件的右边缘与给定ID的右边缘对齐; -
3、居中,例如:android:layout_centerInParent=“true”
android:layout_centerHorizontal 水平居中;
android:layout_centerVertical 垂直居中;
android:layout_centerInParent 父控件的中央;
activity_main.xml
<RelativeLayout xmlns:android="http://schemas.android.com/apk/res/android"xmlns:tools="http://schemas.android.com/tools"android:layout_width="match_parent"android:layout_height="match_parent"tools:context=".MainActivity" ><RelativeLayout android:id="@+id/girl2"android:layout_width="wrap_content"android:layout_height="wrap_content"android:background="@drawable/testpic32"android:layout_centerInParent="true"></RelativeLayout></RelativeLayout>
基础控件之Button,TextView,EditText,ImageView, padding和margin(内外边框)
由于拖拽的方式产生的控件容易跑飞,这里我们采用代码的方式去生成控件。
内外边框参照博文:https://www.cnblogs.com/dongh/p/9584962.html

<RelativeLayout xmlns:android="http://schemas.android.com/apk/res/android"xmlns:tools="http://schemas.android.com/tools"android:layout_width="match_parent"android:layout_height="match_parent"android:paddingBottom="@dimen/activity_vertical_margin"android:paddingLeft="@dimen/activity_horizontal_margin"android:paddingRight="@dimen/activity_horizontal_margin"android:paddingTop="@dimen/activity_vertical_margin"tools:context=".MainActivity" ><RelativeLayout android:layout_width="400dp"android:layout_height="150dp"android:layout_centerInParent="true"android:background="#ff0000" ><ImageView android:id="@+id/image1"android:layout_width="30dp"android:layout_height="30dp"android:background="#ff0000"android:src="@drawable/user"android:layout_marginTop="30dp"/><TextView android:layout_toRightOf="@id/image1"android:layout_alignBottom="@id/image1"android:layout_alignTop="@id/image1"android:layout_marginTop="10dp"android:id="@+id/user"android:layout_width="wrap_content"android:layout_height="wrap_content"android:text="用户"android:layout_marginLeft="20dp"android:layout_marginRight="10dp"android:textSize="20dp"android:textColor="#ffffff"/><EditText android:id="@+id/ed1"android:layout_width="320dp"android:layout_height="40dp"android:layout_toRightOf="@id/user"/><TextView android:id="@+id/passwd"android:layout_width="wrap_content"android:layout_height="wrap_content"android:text="密码"android:layout_marginLeft="20dp"android:layout_marginRight="10dp"android:layout_marginTop="20dp"android:textSize="20dp"android:layout_below="@id/user"android:textColor="#ffffff"/><EditText android:id="@+id/ed2"android:layout_width="320dp"android:layout_height="40dp"android:layout_toRightOf="@id/user"android:layout_below="@id/ed1"/><Button android:layout_width="wrap_content"android:layout_height="wrap_content"android:layout_alignParentRight="true"android:layout_marginRight="20dp"android:text="取消"android:id="@+id/btn2"android:layout_below="@id/ed2"/><Button android:layout_width="wrap_content"android:layout_height="wrap_content"android:layout_marginRight="30dp"android:text="确定"android:id="@+id/btn1"android:layout_below="@id/ed2"android:layout_toLeftOf="@id/btn2"/></RelativeLayout></RelativeLayout>


相对布局综合小演练-智能家居刷卡界面

<RelativeLayout xmlns:android="http://schemas.android.com/apk/res/android"xmlns:tools="http://schemas.android.com/tools"android:layout_width="match_parent"android:layout_height="match_parent"android:background="@drawable/bg_shopping_menu"tools:context=".MainActivity" ><RelativeLayout android:layout_width="match_parent"android:layout_height="wrap_content"android:background="#00ff00"><TextView android:layout_width="wrap_content"android:layout_height="wrap_content"android:text="智能家居"android:textSize="25dp"android:layout_marginLeft="15dp"android:layout_marginTop="6dp"/><Button android:id="@+id/zhuce"android:layout_width="wrap_content"android:layout_height="wrap_content"android:text="注册"android:layout_alignParentRight="true"android:layout_marginRight="20dp"/><Button android:layout_width="wrap_content"android:layout_height="wrap_content"android:text="查询信息"android:layout_toLeftOf="@id/zhuce"/></RelativeLayout><ImageView android:layout_width="wrap_content"android:layout_height="wrap_content"android:src="@drawable/pic_rf"android:layout_centerInParent="true"/><ImageView android:layout_width="wrap_content"android:layout_height="wrap_content"android:src="@drawable/card"android:layout_centerInParent="true"android:paddingLeft="120dp"/><Button android:layout_width="wrap_content"android:layout_height="wrap_content"android:background="@drawable/btn_selector"android:text="刷卡"android:layout_marginBottom="30dp"android:layout_centerHorizontal="true"android:layout_alignParentBottom="true"/></RelativeLayout>
运行效果:

按键美化
方法:在drawable底下新建.xml文件(代码如下面博文中介绍),然后在主xml里面去引用这些美化的xml。
https://blog.csdn.net/tracydragonlxy/article/details/88552262




常用布局之线性布局
介绍
之前介绍的相对布局,自由拖拽控件时,摆放的位置是任意的,而线性布局在拖拽时,控件是不能任意放置的。只能在横线(默认)、竖线方向排列控件。

线性布局orientation、weight、gravity、divider属性
activity_main.xml
<RelativeLayout xmlns:android="http://schemas.android.com/apk/res/android"xmlns:tools="http://schemas.android.com/tools"android:layout_width="match_parent"android:layout_height="match_parent"android:background="@drawable/bg_shopping_menu"tools:context=".MainActivity" ><LinearLayoutandroid:layout_width="400dp"android:layout_height="100dp"android:layout_centerInParent="true"android:orientation="horizontal" ><LinearLayoutandroid:layout_width="0dp"android:layout_height="100dp"android:layout_weight="1"android:divider="@drawable/fenge"android:dividerPadding="2dp"android:orientation="vertical"android:showDividers="middle|end" ><TextViewandroid:layout_width="match_parent"android:layout_height="0dp"android:layout_weight="1"android:gravity="center"android:text="账号" /><TextViewandroid:layout_width="match_parent"android:layout_height="0dp"android:layout_weight="1"android:gravity="center"android:text="密码" /><TextViewandroid:layout_width="match_parent"android:layout_height="0dp"android:layout_weight="1"android:gravity="center"android:text="ID号" /></LinearLayout><LinearLayoutandroid:layout_width="0dp"android:layout_height="100dp"android:layout_weight="5"android:divider="@drawable/fenge"android:dividerPadding="2dp"android:orientation="vertical"android:showDividers="middle|end" ><EditTextandroid:layout_width="match_parent"android:layout_height="0dp"android:layout_weight="1" /><EditTextandroid:layout_width="match_parent"android:layout_height="0dp"android:layout_weight="1" /><EditTextandroid:layout_width="match_parent"android:layout_height="0dp"android:layout_weight="1" /></LinearLayout></LinearLayout></RelativeLayout>

fenge.xml
<?xml version="1.0" encoding="utf-8"?>
<shape xmlns:android="http://schemas.android.com/apk/res/android" android:shape="line"><size android:width="200dp"android:height="2dp"/><stroke android:color="#000000"/></shape>

安卓按键响应的几种方式
在xml中设置按键的onClick绑定的函数


activity_main.xml
<RelativeLayout xmlns:android="http://schemas.android.com/apk/res/android"xmlns:tools="http://schemas.android.com/tools"android:layout_width="match_parent"android:layout_height="match_parent"android:paddingBottom="@dimen/activity_vertical_margin"android:paddingLeft="@dimen/activity_horizontal_margin"android:paddingRight="@dimen/activity_horizontal_margin"android:paddingTop="@dimen/activity_vertical_margin"tools:context=".MainActivity" ><Buttonandroid:id="@+id/button1"android:layout_width="wrap_content"android:layout_height="wrap_content"android:onClick="buttonBeCliecked"android:text="按键一" /><Buttonandroid:id="@+id/button2"android:layout_width="wrap_content"android:layout_height="wrap_content"android:layout_alignLeft="@+id/button1"android:layout_below="@+id/button1"android:layout_marginTop="53dp"android:onClick="buttonBeCliecked"android:text="按键二" /></RelativeLayout>
MainActivity.java
package com.example.sgkbc.button;import android.app.Activity;
import android.os.Bundle;
import android.view.View;
import android.widget.Toast;public class MainActivity extends Activity {@Overrideprotected void onCreate(Bundle savedInstanceState) {super.onCreate(savedInstanceState);setContentView(R.layout.activity_main);}public void buttonBeCliecked(View v){//System.out.println(v.getId());switch(v.getId()){case R.id.button1:System.out.println("按键一被按下");Toast.makeText(this, "按键一被按下", 0).show();break;case R.id.button2:System.out.println("按键二被按下");Toast.makeText(this, "按键二被按下", 0).show();break;}}}
自定义类实现按键监听事件的接口
参照博文:安卓开发中的监听器(OnClickListener)
步骤一:绑定局部变量button和xml中的button, 使用API函数:findViewById

步骤二:实现接口类,在类中实现onclicked方法,写业务代码

步骤三:为1,2两步做的准备进行绑定,使得按键被按下后执行你写的业务代码

activity_main.xml
<RelativeLayout xmlns:android="http://schemas.android.com/apk/res/android"xmlns:tools="http://schemas.android.com/tools"android:layout_width="match_parent"android:layout_height="match_parent"android:paddingBottom="@dimen/activity_vertical_margin"android:paddingLeft="@dimen/activity_horizontal_margin"android:paddingRight="@dimen/activity_horizontal_margin"android:paddingTop="@dimen/activity_vertical_margin"tools:context=".MainActivity" ><Buttonandroid:id="@+id/button1"android:layout_width="wrap_content"android:layout_height="wrap_content"android:text="按键一" /><Buttonandroid:id="@+id/button2"android:layout_width="wrap_content"android:layout_height="wrap_content"android:layout_alignLeft="@+id/button1"android:layout_below="@+id/button1"android:layout_marginTop="58dp"android:text="按键二" /></RelativeLayout>
MainActivity.java
package com.example.sgkbc.button;import android.app.Activity;
import android.os.Bundle;
import android.view.View;
import android.widget.Button;
import android.widget.Toast;//实现接口类,在类中实现onclicked方法,写业务代码
class MyClieckHandler implements View.OnClickListener{@Overridepublic void onClick(View v) {// TODO Auto-generated method stubswitch(v.getId()){case R.id.button1:System.out.println("按键一被按下");// Toast.makeText(this, "按键一被按下", 0).show();break;case R.id.button2:System.out.println("按键二被按下");// Toast.makeText(this, "按键二被按下", 0).show();break;}}
}public class MainActivity extends Activity {Button btn1;Button btn2;@Overrideprotected void onCreate(Bundle savedInstanceState) {super.onCreate(savedInstanceState);setContentView(R.layout.activity_main);//绑定 局部变量button和xml中的button, findViewByIdbtn1 = (Button) findViewById(R.id.button1);btn2 = (Button) findViewById(R.id.button2);//绑定 按键被按下后执行你写的业务代码btn1.setOnClickListener(new MyClieckHandler());btn2.setOnClickListener(new MyClieckHandler());}}
匿名内部类实现按键响应
JAVA知识,匿名内部类由于没有名字,导致每次用它的时候都要建这个类,并实现里面的接口。

MainActivity.java
package com.example.sgkbc.button;import android.app.Activity;
import android.os.Bundle;
import android.view.View;
import android.widget.Button;
import android.widget.Toast;public class MainActivity extends Activity {Button btn1;Button btn2;@Overrideprotected void onCreate(Bundle savedInstanceState) {super.onCreate(savedInstanceState);setContentView(R.layout.activity_main);btn1 = (Button) findViewById(R.id.button1);btn2 = (Button) findViewById(R.id.button2);btn1.setOnClickListener(new View.OnClickListener() {@Overridepublic void onClick(View arg0) {// TODO Auto-generated method stubSystem.out.println("按键一被按下");Toast.makeText(MainActivity.this, "按键一被按下", 0).show();}});btn2.setOnClickListener(new View.OnClickListener() {@Overridepublic void onClick(View arg0) {// TODO Auto-generated method stubSystem.out.println("按键二被按下");Toast.makeText(MainActivity.this, "按键二被按下", 0).show();}});}}
activity_main.xml
<RelativeLayout xmlns:android="http://schemas.android.com/apk/res/android"xmlns:tools="http://schemas.android.com/tools"android:layout_width="match_parent"android:layout_height="match_parent"android:paddingBottom="@dimen/activity_vertical_margin"android:paddingLeft="@dimen/activity_horizontal_margin"android:paddingRight="@dimen/activity_horizontal_margin"android:paddingTop="@dimen/activity_vertical_margin"tools:context=".MainActivity" ><Buttonandroid:id="@+id/button1"android:layout_width="wrap_content"android:layout_height="wrap_content"android:text="按键一" /><Buttonandroid:id="@+id/button2"android:layout_width="wrap_content"android:layout_height="wrap_content"android:layout_alignLeft="@+id/button1"android:layout_below="@+id/button1"android:layout_marginTop="57dp"android:text="按键二" /></RelativeLayout>
Activity实现click接口

activity_main.xml
<RelativeLayout xmlns:android="http://schemas.android.com/apk/res/android"xmlns:tools="http://schemas.android.com/tools"android:layout_width="match_parent"android:layout_height="match_parent"android:paddingBottom="@dimen/activity_vertical_margin"android:paddingLeft="@dimen/activity_horizontal_margin"android:paddingRight="@dimen/activity_horizontal_margin"android:paddingTop="@dimen/activity_vertical_margin"tools:context=".MainActivity" ><Buttonandroid:id="@+id/button1"android:layout_width="wrap_content"android:layout_height="wrap_content"android:text="按键一" /><Buttonandroid:id="@+id/button2"android:layout_width="wrap_content"android:layout_height="wrap_content"android:layout_alignLeft="@+id/button1"android:layout_below="@+id/button1"android:layout_marginTop="58dp"android:text="按键二" /></RelativeLayout>
MainActivity.java
package com.example.sgkbc.button;import android.app.Activity;
import android.os.Bundle;
import android.view.View;
import android.widget.Button;
import android.widget.Toast;//继承 //重写接口
public class MainActivity extends Activity implements View.OnClickListener{Button btn1;Button btn2;@Overrideprotected void onCreate(Bundle savedInstanceState) {super.onCreate(savedInstanceState);setContentView(R.layout.activity_main);btn1 = (Button) findViewById(R.id.button1);btn2 = (Button) findViewById(R.id.button2);btn1.setOnClickListener(this);btn2.setOnClickListener(this);}@Overridepublic void onClick(View v) {// TODO Auto-generated method stubswitch(v.getId()){case R.id.button1:System.out.println("按键一被按下");// Toast.makeText(this, "按键一被按下", 0).show();break;case R.id.button2:System.out.println("按键二被按下");// Toast.makeText(this, "按键二被按下", 0).show();break;}}}
安卓页面跳转
为安卓添加多个页面
在src下new一个.Activity文件,就新建了一个页面,继续new则继续添加页面。添加成功后会产生相对的JAVA以及xml文件,另外图中介绍了将相应页面设置成安卓启动界面的方法。

页面跳转方法
跳转的API使用方法:

介绍三个界面的跳转方法例子(一跳到二,二跳到三):
MainActivity.java
package com.example.sgkbc.activity;//注意快捷键自动导包的方法import android.app.Activity;
import android.content.Intent;
import android.os.Bundle;
import android.view.View;public class MainActivity extends Activity {@Overrideprotected void onCreate(Bundle savedInstanceState) {super.onCreate(savedInstanceState);setContentView(R.layout.activity_main);}public void goSecond(View v){//intent去设置要跳转的页面Intent intent = new Intent(this, SecondActivity.class);//跳转startActivity(intent);}
}
activity_main.xml
<RelativeLayout xmlns:android="http://schemas.android.com/apk/res/android"xmlns:tools="http://schemas.android.com/tools"android:layout_width="match_parent"android:layout_height="match_parent"android:paddingBottom="@dimen/activity_vertical_margin"android:paddingLeft="@dimen/activity_horizontal_margin"android:paddingRight="@dimen/activity_horizontal_margin"android:paddingTop="@dimen/activity_vertical_margin"tools:context=".MainActivity" ><Buttonandroid:id="@+id/button1"android:layout_width="wrap_content"android:layout_height="wrap_content"android:onClick="goSecond"android:text="跳转到第二个页面" /><TextViewandroid:id="@+id/textView1"android:layout_width="wrap_content"android:layout_height="wrap_content"android:layout_alignLeft="@+id/button1"android:layout_below="@+id/button1"android:layout_marginTop="55dp"android:text="这是第一个页面" /></RelativeLayout>
SecondActivity.java
package com.example.sgkbc.activity;import android.os.Bundle;
import android.app.Activity;
import android.content.Intent;
import android.view.Menu;
import android.view.View;public class SecondActivity extends Activity {@Overrideprotected void onCreate(Bundle savedInstanceState) {super.onCreate(savedInstanceState);setContentView(R.layout.activity_second);}public void goThird(View v){//intent去设置要跳转的页面Intent intent = new Intent(this, ThirdActivity.class);//跳转startActivity(intent);}}
activity_second.xml
<RelativeLayout xmlns:android="http://schemas.android.com/apk/res/android"xmlns:tools="http://schemas.android.com/tools"android:layout_width="match_parent"android:layout_height="match_parent"android:paddingBottom="@dimen/activity_vertical_margin"android:paddingLeft="@dimen/activity_horizontal_margin"android:paddingRight="@dimen/activity_horizontal_margin"android:paddingTop="@dimen/activity_vertical_margin"tools:context=".SecondActivity" ><TextViewandroid:id="@+id/textView1"android:layout_width="wrap_content"android:layout_height="wrap_content"android:layout_alignParentLeft="true"android:layout_alignParentTop="true"android:layout_marginLeft="16dp"android:layout_marginTop="113dp"android:text="这是第二个页面" /><Buttonandroid:id="@+id/button1"android:layout_width="wrap_content"android:layout_height="wrap_content"android:layout_alignLeft="@+id/textView1"android:layout_alignParentTop="true"android:layout_marginTop="16dp"android:onClick="goThird"android:text="跳转到第三个页面" /></RelativeLayout>
ThirdActivity.java
package com.example.sgkbc.activity;import android.os.Bundle;
import android.app.Activity;
import android.view.Menu;public class ThirdActivity extends Activity {@Overrideprotected void onCreate(Bundle savedInstanceState) {super.onCreate(savedInstanceState);setContentView(R.layout.activity_third);}@Overridepublic boolean onCreateOptionsMenu(Menu menu) {// Inflate the menu; this adds items to the action bar if it is present.getMenuInflater().inflate(R.menu.third, menu);return true;}}
activity_third.xml
<RelativeLayout xmlns:android="http://schemas.android.com/apk/res/android"xmlns:tools="http://schemas.android.com/tools"android:layout_width="match_parent"android:layout_height="match_parent"android:paddingBottom="@dimen/activity_vertical_margin"android:paddingLeft="@dimen/activity_horizontal_margin"android:paddingRight="@dimen/activity_horizontal_margin"android:paddingTop="@dimen/activity_vertical_margin"tools:context=".ThirdActivity" ><TextViewandroid:layout_width="wrap_content"android:layout_height="wrap_content"android:text="这是第三个页面" /></RelativeLayout>


页面跳转传参
方法一:使用intent
传递:

接收:

MainActivity.java
package com.example.sgkbc.activity;import android.app.Activity;
import android.content.Intent;
import android.os.Bundle;
import android.view.View;public class MainActivity extends Activity {@Overrideprotected void onCreate(Bundle savedInstanceState) {super.onCreate(savedInstanceState);setContentView(R.layout.activity_main);}public void goSecond(View v){//intent去设置要跳转的页面 给第二个界面传递Intent intent = new Intent(this, SecondActivity.class);//方法的重载 可以放小数、整型数、数组等intent.putExtra("MyData", "爱你哦");//键 值//跳转startActivity(intent);}
}
SecondActivity.java
package com.example.sgkbc.activity;import android.os.Bundle;
import android.app.Activity;
import android.content.Intent;
import android.view.Menu;
import android.view.View;
import android.widget.Toast;public class SecondActivity extends Activity {private String data;@Overrideprotected void onCreate(Bundle savedInstanceState) {super.onCreate(savedInstanceState);setContentView(R.layout.activity_second);//接收来自第一个界面Intent i = this.getIntent();//不能new一个 要在这个底下获取到这个Intentdata = i.getStringExtra("MyData");// 键值//System.out.println("收到数据:"+data);Toast.makeText(this, "第二个页面收到数据:"+data, 0).show();}public void goThird(View v){//intent去设置要跳转的页面 继续给第三个界面传Intent intent = new Intent(this, ThirdActivity.class);intent.putExtra("MyData", data);//跳转startActivity(intent);}}

方法二:使用bundle
发送:

接收:

MainActivity.java
package com.example.sgkbc.activity;import android.app.Activity;
import android.content.Intent;
import android.os.Bundle;
import android.view.View;public class MainActivity extends Activity {@Overrideprotected void onCreate(Bundle savedInstanceState) {super.onCreate(savedInstanceState);setContentView(R.layout.activity_main);}public void goSecond(View v){//intent去设置要跳转的页面Intent intent = new Intent(this, SecondActivity.class);Bundle bundle = new Bundle();bundle.putString("MyData", "爱你哦");bundle.putInt("ID", 521);intent.putExtras(bundle);// intent.putExtra("MyData", "爱你哦");//跳转startActivity(intent);}
}
SecondActivity.java
package com.example.sgkbc.activity;import android.os.Bundle;
import android.app.Activity;
import android.content.Intent;
import android.view.Menu;
import android.view.View;
import android.widget.Toast;public class SecondActivity extends Activity {//private String data;@Overrideprotected void onCreate(Bundle savedInstanceState) {super.onCreate(savedInstanceState);setContentView(R.layout.activity_second);Intent i = this.getIntent();//data = i.getStringExtra("MyData");//MyData//System.out.println("收到数据:"+data);Bundle b = i.getExtras();String data = b.getString("MyData");int data2 = b.getInt("ID");Toast.makeText(this, "第二个页面收到数据:"+data+data2, 0).show();}public void goThird(View v){//intent去设置要跳转的页面Intent intent = new Intent(this, ThirdActivity.class);// intent.putExtra("MyData", data);//跳转startActivity(intent);}}

安卓线程实现页面若干秒后自动跳转
实现页面的若干秒后的自动跳转效果

package com.example.sgkbc.activity;import java.util.Scanner;import android.app.Activity;
import android.content.Intent;
import android.os.Bundle;
import android.view.View;public class MainActivity extends Activity {@Overrideprotected void onCreate(Bundle savedInstanceState) {super.onCreate(savedInstanceState);setContentView(R.layout.activity_main);// 新线程里面去sleep.要另外启动一个线程,在3秒后启动一个新页面。//不要直接在UI线程中sleep(即直接Thread.sleep(3000)),//因为安卓启动后开启ui线程(不断刷新界面) 直接被sleep会暂停刷新,第一个界面就看不到了,三秒后跳到第二个界面// 如何在安卓(java)中创建线程Thread t = new Thread(new Runnable() {//设置线程要干的活@Overridepublic void run() {// TODO Auto-generated method stubtry {//安卓线程固定使用方法 Thread.sleep(3000);} catch (InterruptedException e) {// TODO Auto-generated catch blocke.printStackTrace();}//intent去设置要跳转的页面Intent intent = new Intent(MainActivity.this, SecondActivity.class);//跳转startActivity(intent);}});t.start();//启动线程}public void goSecond(View v){//intent去设置要跳转的页面Intent intent = new Intent(this, SecondActivity.class);//跳转startActivity(intent);}
}
运行安卓程序,发现三秒后自动跳转到第二个界面。
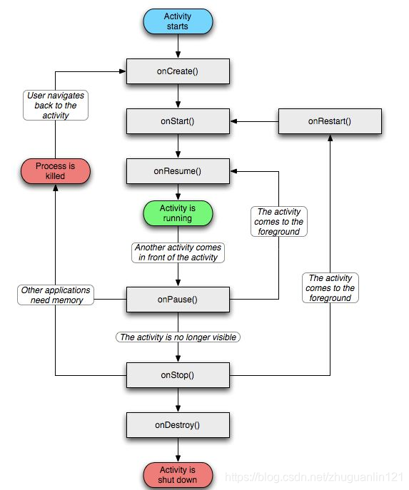
Activity(页面)的生命周期
参照博文——基础总结篇之一:Activity生命周期

1.启动Activity:系统会先调用onCreate方法,然后调用onStart方法,最后调用onResume,Activity进入运行状态。
2.当前Activity被其他Activity覆盖其上或被锁屏:系统会调用onPause方法,暂停当前Activity的执行。
3.当前Activity由被覆盖状态回到前台或解锁屏:系统会调用onResume方法,再次进入运行状态。
4.当前Activity转到新的Activity界面或按Home键回到主屏,自身退居后台:系统会先调用onPause方法,然后调用onStop方法,进入停滞状态。
5.用户后退回到此Activity:系统会先调用onRestart方法,然后调用onStart方法,最后调用onResume方法,再次进入运行状态。
6.当前Activity处于被覆盖状态或者后台不可见状态,即第2步和第4步,系统内存不足,杀死当前Activity,而后用户退回当前Activity:再次调用onCreate方法、onStart方法、onResume方法,进入运行状态。
7.用户退出当前Activity:系统先调用onPause方法,然后调用onStop方法,最后调用onDestory方法,结束当前Activity。
详细验证过程参照自己的代码或者上面博文的示例。

