arts包含如下:1,装饰器 ;2,组件的描述(build函数);3,自定义组件(@Component修饰的),是可复用的单元;4,系统的组件(鸿蒙官方提供);等
装饰器的作用:装饰类、变量、方法、结构等。
@State 可以用数据驱动UI更新。
@Entry 入口文件
组件的调用
@Entry
@Component
@Preview
struct Index {@State message: string = 'Hello World'aboutToAppear() {}build() {Column() {//可以不传参Test()//也可以传参,使用{}Test({msg:'马超'})}.width('100%').height('100%').justifyContent(FlexAlign.Center)}aboutToDisappear() {}
}
//自定义组件
@Component
struct Test{private msg:string = '赵云';build(){Column(){Text(this.msg)}}
}
@Entry
@Component
@Preview
struct Index {@State message: string = 'Hello World'msg:string = '曹操'aboutToAppear() {}build() {Column() {//调用的时候需要使用this.this指代当前所属组件//注意,这里传递的是值不是引用。如果在Button的点击方法中更改了//this.msg的值,MyBuilderFunction1不会修改显示内容this.MyBuilderFunction1(this.msg)this.MyBuilderFunction2()this.MyBuilderFunction3()//调用全局构建函数,不能使用thisGlobalBuilder()Button('按钮').onClick((event:ClickEvent)=>{console.log("点击了按钮")this.msg = '曹丕'})}.width('100%').height('100%').justifyContent(FlexAlign.Center)}aboutToDisappear() {}@Builder //自定义组件内构建函数MyBuilderFunction0() {Text(this.message).fontSize(50)}@Builder //自定义组件内构建函数MyBuilderFunction1(msg:string) {Text(msg).fontSize(50)}@Builder //自定义组件内构建函数MyBuilderFunction2() {Text('刘备').fontSize(50)}@Builder //自定义组件内构建函数MyBuilderFunction3() {Text('孙坚').fontSize(50)}}//全局构建函数,需要使用function
@Builder
function GlobalBuilder(){Text('我是全局的构建函数').fontSize(40)
}
@Entry
@Component
@Preview
struct Index {@State message: string = 'Hello World'msg:string = '曹操'aboutToAppear() {}build() {Column() {//MyBuilderFunction后这里不能用括号Child({builder:this.MyBuilderFunction})}.width('100%').height('100%').justifyContent(FlexAlign.Center)}aboutToDisappear() {}@BuilderMyBuilderFunction(){Text('我爱你爱你').fontSize(50)}
}
//子组件被父组件调用,
@Component
struct Child{//不初始化会报错//Property 'builder' in the custom component 'Child' is missing assignment or initialization.// @BuilderParam装饰器:引用@Builder函数// 当开发者创建了自定义组件,并想对该组件添加特定功能时,例如在自定义组件中添加一个点击跳转操作。// 若直接在组件内嵌入事件方法,将会导致所有引入该自定义组件的地方均增加了该功能。// 为解决此问题,ArkUI引入了@BuilderParam装饰器,@BuilderParam用来装饰指向@Builder方法的变量,// 开发者可在初始化自定义组件时对此属性进行赋值,为自定义组件增加特定的功能。该装饰器用于声明任意UI描述的一个元素,// 类似slot占位符。@BuilderParam builder:()=>void;build(){Column(){this.builder()Text('吕玲绮').fontSize(50)}}
}
@Entry
@Component
@Preview
struct Index {@State message: string = 'Hello World'msg: string = '曹操'aboutToAppear() {}build() {Column() {//如果名字相同,都叫MyStyle,组件内的优先级高//@Styles不能传递参数Text('曹操').MyStyle1()Text('刘备').MyStyle2()Text('孙权').MyStyle1()Text('吕布').MyStyle2()}.justifyContent(FlexAlign.Center).height('100%').width('100%')}//自定义样式,组件内不需要function,只能是通用属性和事件,@StylesMyStyle1(){.width('100%').height(100).backgroundColor('green')}
}
//自定义样式,组件外需要function,只能是通用样式,不能传递参数
@Styles
function MyStyle2(){.width('100%').height(100).backgroundColor('blue')
}
@Entry
@Component
@Preview
struct Index {@State message: string = 'Hello World'aboutToAppear() {}build() {Column({ space: 20 }) {Text('曹操').MyTextStyle(Color.White)Text('孙坚').MyTextStyle(Color.Blue)Text('刘备').MyTextStyle(Color.Green)Text('吕布').MyTextStyle()}.justifyContent(FlexAlign.Center).height('100%').width('100%')}
}
//扩展原生样式,可以用私有的,可以传递参数,参数可以设置默认值,有默认值的写在最后面
@Extend(Text) function MyTextStyle(color:Color = Color.Orange) {.fontSize(50).fontColor(color).backgroundColor(Color.Gray)}
@Entry
@Component
@Preview
struct Index {//定义状态变量@State count: number = 0build() {Column({ space: 20 }) {Text(`count =${this.count}`).fontSize(50)Button('点击加一').onClick(()=>{this.count++})}.justifyContent(FlexAlign.Center).height('100%').width('100%')}
}
@Entry
@Component
@Preview
struct Index {//定义状态变量@State count: number = 0build() {Column({ space: 20 }) {Text(`父组件的count${this.count}`).fontSize(40)Button('父点击加一').onClick(() => {this.count++})Child({ childCount: this.count })}.justifyContent(FlexAlign.Center).height('100%').width('100%')}
}@Component
struct Child {//把count传递给子组件Child,使用@Prop修饰@Prop private childCount: numberbuild() {Column() {Text(`子组件的count${this.childCount}`).fontSize(40)//prop是单向同步,这里点击加一变得只有child组件,父组件不变Button('子点击加一').onClick(() => {this.childCount++})}}
}
@Entry
@Component
@Preview
struct Index {//定义状态变量@State count: number = 0build() {Column({ space: 20 }) {Text(`父组件的count${this.count}`).fontSize(40)Button('父点击加一').onClick(() => {this.count++})//@Link修饰的变量必须要加$Child({ childCount:$count})}.justifyContent(FlexAlign.Center).height('100%').width('100%')}
}@Component
struct Child {//把count传递给子组件Child,使用@Prop修饰@Link private childCount: numberbuild() {Column() {Text(`子组件的count${this.childCount}`).fontSize(40)//link是单向同步,这里点击加一变得父组件与子组件都会变Button('子点击加一').onClick(() => {this.childCount++})}}
}
@prop不能是数组、对象,但支持枚举类型,不允许初始化
@link支持类型比较多,详见上图
@Provider 和@Consume是生产者和消费者模式
@Entry
@Component
@Preview
struct Index {//定义状态变量@Provide count: number = 0build() {Column({ space: 20 }) {Text(`父组件的count ${this.count}`).fontSize(40)Button('父点击加一').onClick(() => {this.count++})//不需要传递参数了Child()}.justifyContent(FlexAlign.Center).height('100%').width('100%')}
}@Component
struct Child {@Consume count: numberbuild() {Column() {Text(`子组件${this.count}`).fontSize(40)GrandSon()}}
}@Component
struct GrandSon {@Consume count: numberbuild() {Column() {Text(`孙组件${this.count}`).fontSize(40)Button('孙点击加一').onClick(() => {//孙组件点击改变count,父组件,子组件也会改变this.count++})}}
}
@Entry
@Component
@Preview
struct Index {@State grade:Grade = new Grade(new Student('孙悟空',18))build() {Column({ space: 20 }) {Text(`父组件中的name=${this.grade.stu.name},年龄=${this.grade.stu.age}`).fontSize(30)Button('父组件').onClick(()=>{this.grade.stu.age+=1console.log(`年龄${this.grade.stu.age}`)})Child({stu:this.grade.stu})}.justifyContent(FlexAlign.Center).height('100%').width('100%')}
}
//子组件
@Component
struct Child{//传递学生对象,增加@ObjectLink后,在父组件中点击修改年龄,子组件可以响应,也会修改@ObjectLink stu:Studentbuild(){Column(){Text(`子组件中的name=${this.stu.name},年龄=${this.stu.age}`).fontSize(30)}}
}
//学生类,单独使用Observed没任何效果,需要搭配@ObjectLink或者@Prop
@Observed
class Student {name: string = ''age: number = 18constructor(name: string, age: number) {this.name = name;this.age = age;}
}
//年级
@Observed
class Grade {stu: Studentconstructor(stu: Student) {this.stu = stu;}
}
@Watch,监听某个值,一旦值变化了,会调用某个函数
@Entry
@Component
@Preview
struct Index {@State@Watch('myCallBack')//@Watch的作用是监听count的值,只要count值发生变化,myCallBack就会被回调一次count:number = 0@State message:string = '@Watch回调函数被第0次调用'build() {Column({ space: 20 }) {Text(this.message).fontSize(40).fontColor(Color.Green)Button('点击count+1').onClick(()=>{//如果这里注释掉,myCallBack函数不会调用,因为count值没有变化this.count++})}.justifyContent(FlexAlign.Center).height('100%').width('100%')}myCallBack(){console.log('callback被调用了');}
}
@Watch修饰的可以是类
@Entry
@Component
@Preview
struct Index {@State@Watch('myCallBack')//@Watch的作用是监听count的值,只要count值发生变化,myCallBack就会被回调一次person:Person = new Person(1)build() {Column({ space: 20 }) {Text(`${this.person.count}`).fontSize(40).fontColor(Color.Green)Button('点击count+1').onClick(()=>{//如果这里注释掉,myCallBack函数不会调用,因为count值没有变化this.person.count++})}.justifyContent(FlexAlign.Center).height('100%').width('100%')}myCallBack(){console.log('callback被调用了');}}
class Person{count:number;constructor(count:number) {this.count = count;}
}
UI状态存储,上面讲述的是组件传值,组件传值是在一个界面传值,多个界面传值无法使用。
多个界面如下配置
import router from '@ohos.router'
@Entry
@Component
@Preview
struct Index {build() {Column({ space: 20 }) {Button('界面跳转').onClick(()=>{//界面跳转,router.pushUrl({url:'pages/Index2'})})}.justifyContent(FlexAlign.Center).height('100%').width('100%')}
}
界面跳转的写法
上代码:
//定义常量,购物车中存取都用这个键
export const Key: string = 'cart_key'
//添加购物车,这里直接使用string,不再新建一个类
export const addCart = (goods:string) => {//从购物车中取出对应的商品,从AppStorage中通过键取,没有值就给个空字符串const myGoods = AppStorage.Get(Key) as string || ''//字符串拼接下,let str = goods.concat(myGoods)//将购物车信息放入到AppStorage中AppStorage.SetOrCreate(Key,str)
}
//清空购物车
export const clearCart = ()=>{AppStorage.SetOrCreate(Key,'')
}
//不要忘记了export
import router from '@ohos.router'
@Entry
@Component
@Preview
struct Index {build() {Column({ space: 20 }) {Button('界面跳转').onClick(()=>{//界面跳转,router.pushUrl({url:'pages/GoodsPages'})})}.justifyContent(FlexAlign.Center).height('100%').width('100%')}
}
import promptAction from '@ohos.promptAction'
import router from '@ohos.router'
import { addCart } from '../tools/util'
@Entry
@Component
@Preview
struct GoodsPages {//商品页面build() {Column({ space: 20 }) {Button('苹果手机加入购物车').onClick(()=>{addCart('苹果手机')promptAction.showToast({message:"苹果购买成功"})})Button('华为手机加入购物车').onClick(()=>{addCart('华为手机')promptAction.showToast({message:"华为购买成功"})})Button('跳转到购物车界面').onClick(()=>{router.pushUrl({url:'pages/Index2'})})}.justifyContent(FlexAlign.Center).height('100%').width('100%')}}
上述代码有一个问题,数据没有持久化存储,观点app在重新打开,购物车里的商品会消失
需要持久化
//一句话实现持久化存储
PersistentStorage.PersistProp(Key,‘’)
import { Key } from '../tools/util'
//一句话实现持久化存储
PersistentStorage.PersistProp(Key,'')
@Entry
@Component
@Preview
struct Index2 {//购物车界面,有添加商品,跳转到别的界面,购物车信息依然可以共享//大部分的时候存储的是json字符串,AppStorage是存储在内存中,需要持久化@StorageProp(Key)//必须初始化,如果有值就取出来,如果没值就把初始化的值存入AppStoragecart:string = ''build() {Column({ space: 20 }) {Text(`购物车的商品:${this.cart}`).fontSize(30)}.justifyContent(FlexAlign.Center).height('100%').width('100%')}// test(){// JSON.parse(this.cart)// JSON.stringify()// }
}
在src/main/ets/entryability/EntryAbility.ts的onWindowStageCreate()中加载默认启动的界面
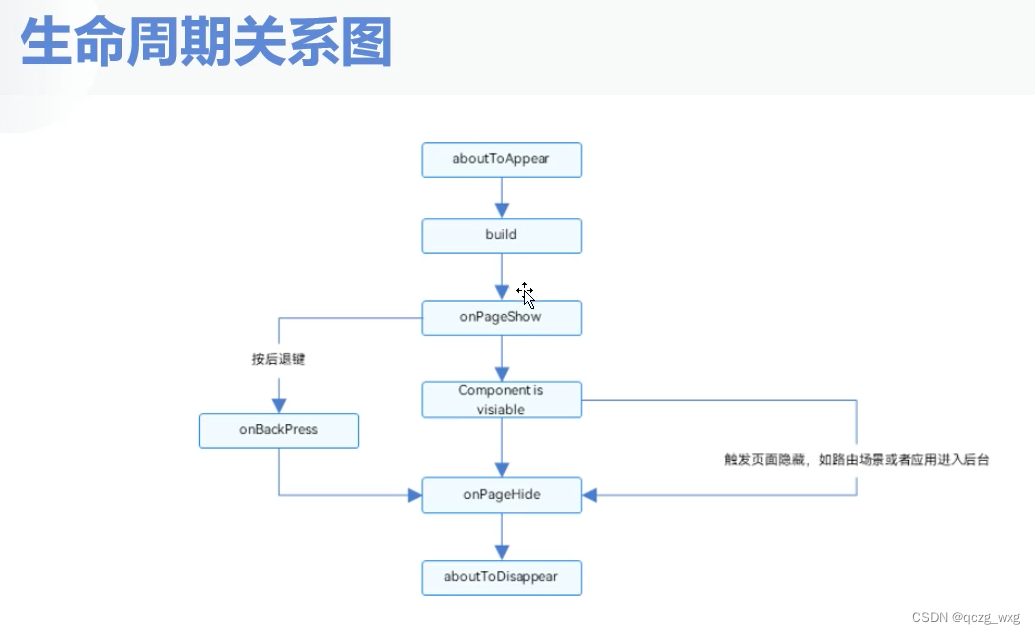
//组件在界面中的生命周期函数
//界面出现时候的回调
aboutToAppear(){}
//界面销毁时候的回调
aboutToDisappear(){}
import router from '@ohos.router'
@Entry
@Component
@Preview
struct Index {aboutToAppear(){console.log("马超","aboutToAppear")}aboutToDisappear(){console.log("马超","aboutToDisappear")}onPageShow(){console.log("马超","onPageShow")}onPageHide(){console.log("马超","onPageHide")}build() {Column({ space: 20 }) {Button('界面跳转').onClick(()=>{//界面跳转,router.pushUrl({url:'pages/GoodsPages'})})}.justifyContent(FlexAlign.Center).height('100%').width('100%')}
}
启动app时候的打印
06-09 16:53:36.367 20540-974/? I 0FEFE/JsApp: 马超 aboutToAppear
06-09 16:53:36.368 20540-974/? I 0FEFE/JsApp: 马超 onPageShow
屏幕息屏的时候调用
06-09 16:54:06.228 20540-974/com.example.myapplication I 0FEFE/JsApp: 马超 onPageHide
pushUrl时候的跳转
06-09 16:55:12.002 20540-974/com.example.myapplication I 0FEFE/JsApp: 马超 onPageHide
replaceUrl时候的跳转
06-09 16:56:29.723 22798-1042/com.example.myapplication I 0FEFE/JsApp: 马超 aboutToDisappear
退出app时候的跳转
06-09 16:56:29.723 22798-1042/com.example.myapplication I 0FEFE/JsApp: 马超 aboutToDisappear
只有@Component修饰而没有@Entry修饰的组件只有下面两个方法
aboutToAppear(){console.log("马超","aboutToAppear")}aboutToDisappear(){console.log("马超","aboutToDisappear")}```
